光环问答旨在帮助玩家解决游戏问题,在这里您可以遇见一些志同道合的朋友来交流分享游戏心得,享受纯粹的游戏互助体验,在讨论的过程中产出了大量的优质内容,小编会不定期搬运玩家关注度较高的内容,方便大家阅读。
点击关注作者(查看作者更多攻略)
诸神之战马上就要开启,不知道各位小伙伴们对于自己的战备怎么样了,在诸神之战即将到来的时刻,少西的全新资料片,赤金即将登陆少西的世界,助战诸神之战。接下来就让我带着大家看一下赤金武将,并且根据已有的资料对赤金进行分析,帮助大家更清晰的认知赤金武将。
一.赤金武将形象一览



Ps:这里吐槽一句,策划是放弃了妖族的颜值了吗
二.赤金武将特有压制

三.赤金武将突破属性分析
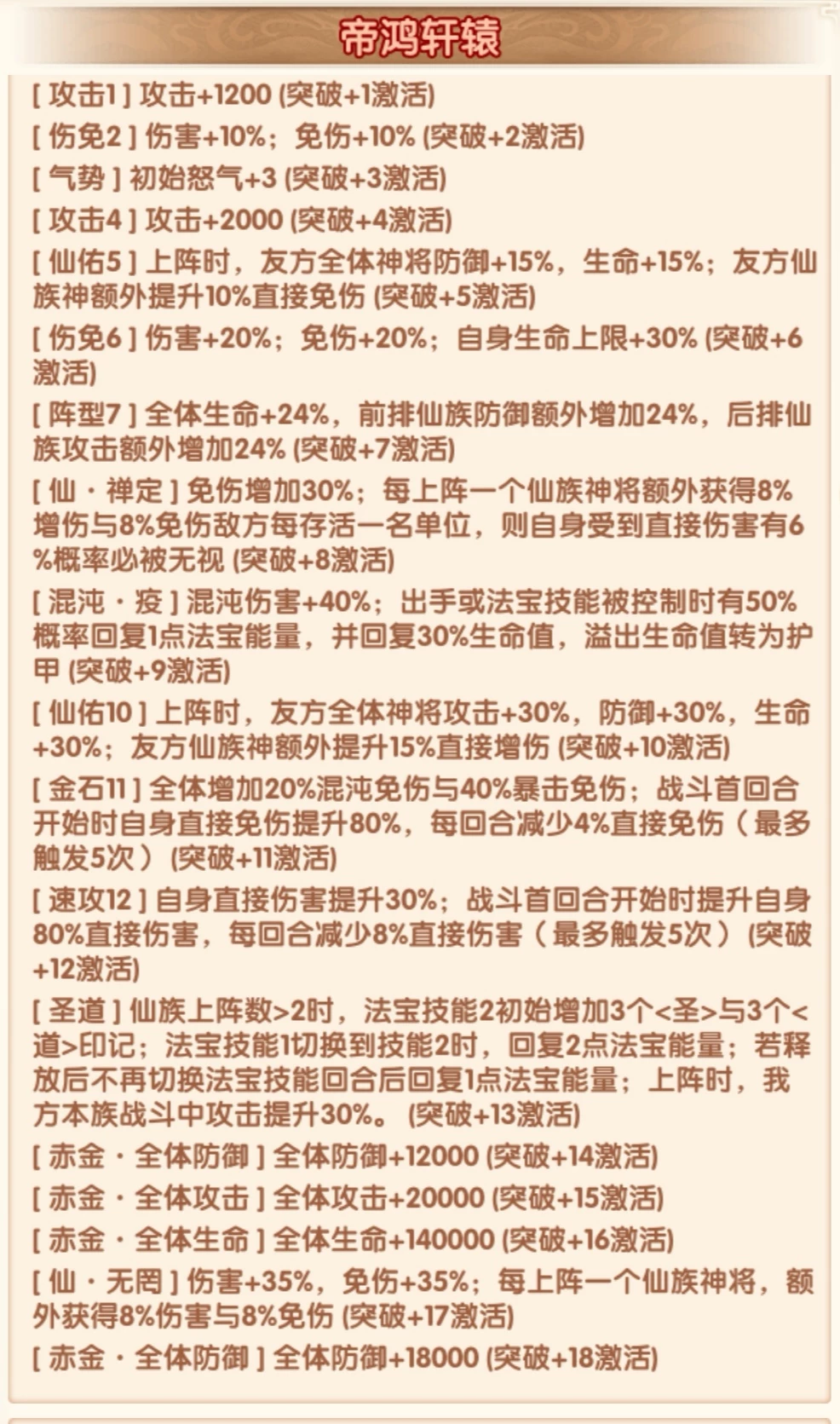
①仙族:帝鸿轩辕

②妖族:九黎蚩尤

③人族:炎帝神农

解析:
从上面的突破属性我们可以明显看出,赤金武将的突破属性基本是一样的,从这点说明赤金武将的武将差异点从突13的不同变更成为了其他的点,不过赤金武将虽然突破没有了特色,但是其高额的面板加成携带白板就相当于自带了一个升魂天道的紫金武将。
赤金武将的突8、突9、突11、突12四个突破技能都最大限度的保证了自己存活和坦度,如果把紫金武将的存活能力划分为10,那么赤金武将的存活能力单看突破属性就已经达到了18到20的程度。
突破能力排名:帝鸿轩辕=九黎蚩尤=炎帝神农
四.赤金武将元魂技能分析
1.玄神前元魂技能
帝鸿轩辕、九黎蚩尤、炎帝神农武将玄神前的元魂技能是一样的,如下图

2.玄神后元魂技能
①帝鸿轩辕

②九黎蚩尤

③炎帝神农

④技能分析
在武将玄神后,三个赤金武将分别衍生了不同的公及特性,分别是龙吟、妖逆、百草。
龙吟效果为:敌方全体受击时,20%概率额外受到轩辕攻击80%的直接伤害
妖逆效果为:敌方最高攻击武将令其出手时有30%概率仿害变为给受击者回血,回复其相当于攻击者生命上限值10%的生命,并降低其15%伤害
百草效果为:敌方全体受到<玄玉>印记伤害增加15%,最终免伤滅少15%
但从技能效果上分析,效果最好的应该是妖逆,其次是百草,最后是龙吟(暂定)。
妖逆最简单粗暴,让你打我不掉血,还能给我回血,虽然概率只有百分之30,但是只要一次战斗有两三次可以做到,相当于对面直接少了一个核心输出位置,就相当于5打6。本攻略由光环助手少年西游记社区赵赵的小汪汪提供。百草需要配合法宝技能的玄玉进行配合,所以不稳定性比较强,效果并不直观。龙吟效果,其实
是比较鸡肋的一个效果,概率收到多一次的攻击,因为伤害系数问题,如果这多一次攻击指代的的是全体攻击效果并且独立算概率就变态了,如果运气好了,相当于在自己回合可以多释放次全体攻击效果。
五.法宝技能分析
1.法宝之灵
赤金武将的法宝之灵三个是一样的没有区别
效果:战斗开始前获得2点法宝能量,回合结束时若法宝能量到达技能释放要求,则释放法宝技能;若未释放法宝技能,则回复两点法宝能量。法宝首次释放法宝技能后将切换形态,之后将释放法宝技能2。法宝技能2释放后,若敌方剩亲人数>3,则法宝技能切换回法宝技能1,否则之后将只释放法宝技能2
解析:简单说就是第一回合释放的是法宝技能1的效果,然后第二回合或者第三回合释放法宝技能2的效果,然后看敌方剩余人数如果大于三人就会又变成法宝技能1的效果,然后法宝技能2的效果,一直到敌方人数少于3人后,法宝技能就只会释放法宝技2的效果了。
2.法宝技能分析
①法宝技一技能分析
帝鸿轩辕:消耗2点法宝能量,对敌方全体每人造成100%伤害与100%混沌伤害,增加我方全体25%防御并使我方受到怒气技能伤害降低30%,持续2回合;切换为技能2期间自身回合结束时,每一个存活敌方有40%概率为轩辕施加<道>印记,每一个存活友方有40%概率为轩辕施加<圣>印记,每个印记增加其5%攻击与防御,印记总上限8个。
九黎蚩尤:消耗2点法宝能量,对敌方全体每人造成100%伤害与200%混沌伤害,增加我方全体25%最终免仿井使我方受到怒气技能伤害降低30%,持续2回合;切换为技能2期间自身回合结束时,每一个存活敌方有40%概率为蚩尤施加<戮斧>印记,每个印记增加其5%攻击与防御,上限6个
炎帝神农:消耗2点法宝能量,对敌方全体每人造成100%伤害与200%混沌伤害,使我方受到怒气技能伤害降低30%,持续2回合;切换为技能2期间自身回合结東时,每一个存活友方有40%几率为神农施加<玄玉>印记,每个印记增加其5%攻击与防御。
技能分析:从法宝1的层面考虑,仙族的印记更加的实用,因为仙族是双方的,可以增肌自身印记,很多人可能觉得人族的法宝1技能弱,因为少了一个增加属性的BUFF效果,但是人族的法宝1技能可以和法宝之灵配合,不过效果并不直观。妖族的属性buff简单粗暴,直接全体最终免伤,配合赤金的高度坦度,基本做到了一个龟壳的能力
法宝一排名:妖族>仙族>人族
②法宝技二技能分析
1.法宝觉醒三之前:
帝鸿轩辕:消耗4点法宝能量,为自身额外增加2个<圣>与2个<道>印记(可突破上限),井消耗所有<圣>与<道>印记,每个印记对随机敌人每次造成100%伤害与200%混沌伤害(印记对单造成重复伤害时,仿害递25%)
九黎蚩尤:消耗4点法宝能量,为自身增加4个<戮斧>印记(可突破上限),并消耗所有印记,每个印记对随机敌人每次造成100%伤害与200%混沌伤害(印记对单人造成重复伤害时,伤害递减5%
炎帝神农:消耗4点法宝能量,为自身增加4个<玄玉>印记(可突破上限),并消耗所有印记,每个印记对随机敌人每次造成100%伤害与200%混沌伤害(印记对单人造成重复伤害时,伤害递减25%);每个印记对带护甲敌方造成伤害前,将额外扣除其当前护甲的5%
解析:
法宝二的技能释放是游戏的第二回合或者第三回合进行,通过法宝一的印记叠加再用法宝二技能爆发,给敌人造成巨额伤害。不过唯一的缺陷是造成随机敌人,所以一核的强力是必不可少的,在一二回合尽量减少对面的武将,然后再法宝二触发的时候进行爆发输出。
法宝二的技能强度方面,再法宝觉醒三之前我给出的强度是:
炎帝神农>帝鸿轩辕>九黎蚩尤,主要原因是法宝三之前神农有技能附加效果并且还可以和法宝之灵进行技能配合,效果非常的号,轩辕再蚩尤前主要是因为轩辕的印记实在是太好弄了。
2.法宝觉醒三后
帝鸿轩辕:增加若敌人同时受到圣与道两种印记伤害,则额外造成168%混沌伤害的效果
九黎蚩尤:增加对最高攻击单位额外造成300%的混沌伤害,并降低30%攻击力
炎帝神农:没有任何变化
解析:
法宝觉醒3以后,仙妖都产生了一定的质变,只有人族毫无变化,不过人族再法宝觉醒三之前碾压其余的两个种族,所以后期弱也认了。
轩辕和蚩尤的技能,蚩尤的技能更为变态,单体百分之300%的混沌伤害,非常的高,基本可以做到某些方面秒杀对面的主力输出位置,还可以控制对面的攻击力。轩辕的就一般了,虽然看着不错,但是条件比较苛刻,而且伤害效果一般,没有额外的附加。
法宝二的技能强度方面,再法宝觉醒三之前我给出的强度是
九黎蚩尤>帝鸿轩辕≥炎帝神农,轩辕的能力我个人认为有待商榷,再法宝三星后能力估计跟神农差的不多。
六.个人猜测
因为测试服的技能在登陆正式服后会有进行一些改动,所以只能根据目前的信息我给出一些在合理范围内的猜测。
白板神将能力排名:炎帝神农>帝鸿轩辕>九黎蚩尤
玄神法宝觉醒三后:九黎蚩尤>帝鸿轩辕≥炎帝神农
关于赤金新武将的分析到此为止,不知道新的赤金武将你的想法是怎么样的,马上诸神就要到了,大家做好准备迎接诸神的降临了吗,等赤金神将正式登陆后,我会出赤金神将的实战贴,想继续观看的玩家请点关注,了解最新游戏攻略。
看完之后如想获取更多,可以点击光环助手下方的问答按钮进入少年西游记专区提问或者搜索相关问题,更多优质内容可以点进作者-个人主页中查看。
点击进入社区(查看更多优质攻略)


希望作者再做一个补充分析,分析赤金跟同族的配合,现在有个争议就是人族猴子代替出手是不是很尴尬,期待作者的补充,谢谢。
今天啊
几号更新?
几号更新?
感觉评测结论就是人族下水道了,啥都比别人少点
您好,如果游戏方那边有游戏版本更新,我们也会及时同步处理的,后续使用光环上还有其他疑问或建议,可添加下我们的客服联系方式:3467475980,谢谢您的支持
什么时候更新
什么时候更新
舍弃猴子,然后主神农,猴子辅助
有什么好办法吗?
有什么好办法吗?
有点的
有点的
赤金出来后,紫猴子的代替出手是不是很尴尬(︶︿︶)=凸
赤金出来后,紫猴子的代替出手是不是很尴尬(︶︿︶)=凸