
【技能介绍】

【使用策略】
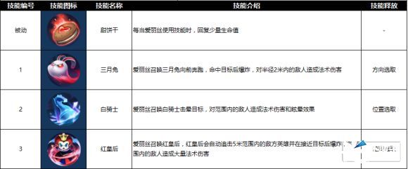
1技能三月兔弹道速度很快,爆炸半径也不小,因此无需预判。
2技能白骑士的落地时间有0.5秒,想要晕住大量的敌人需要一定的预判。
3技能红皇后虽然有自动追踪效果,但为了尽可能缩短敌人的反映时间,还是尽可能准确的释放在敌人的身边。
被动技能甜饼干可以回复生命值,频繁的释放技能触发被动技能可以保持爱丽丝在线上或者团战中的续航。不断使用1技能消耗,看准时机用213的连招形成击杀。
【技能策略】
对线期:使用1技能消耗,2技能命中的时候可以对拼一波。
Gank:躲在暗处使用2技能进行偷袭,之后使用3技能和1技能的连招打出爆发伤害。
团战期:2技能可以用来开团,尽可能的瞄准对方的输出英雄来释放,可以凭借靠前占位将红皇后放在敌人后方来收割脆皮英雄。
【推荐出装】
1、前期用雷暴法杖提升爆发伤害,补鞋后用法老诅咒和魔灵法帽提高法强,最后补一件迷雾铃提升生存能力。

2、前期用雷暴法杖提升爆发伤害,用血魔法典增加自身的恢复能力,避免自身频繁回城补给。

3、前期用雷暴法杖提升爆发伤害,时空之靴可以提供大量的冷却缩减,使技能释放更加的频繁,血魔法典与迷雾铃可以大幅提高自身的生存能力。

【星盘推荐】
蓝绿星石首选冷却缩减和法术吸血,来配合爱丽丝的被动技能形成生存能力。紫色星石推荐天鹰,青藤,土灵,保证和法师对线更好的生存的同时,提升爆发力和更快的发育速度。

【技巧应对】
当你使用爱丽丝时:
1、1技能的CD较短,且命中较为容易,可以不断地使用来消耗对手。
2、1技能附带的移动速度加成可以帮助你更灵活地走位。
3、2技能的命中较难,需要提前考虑对手的走位。
4、可以将红皇后释放在敌方的后排来秒杀脆皮英雄。
当敌人使用爱丽丝时
1、白骑士有施法预警框,保持警惕可以灵活地躲开。
2、如果被红皇后盯上,如果不能逃开,也至少把红皇后引到没有队友的位置。
3、红皇后无法锁定隐身或者躲藏在草丛中的单位。
4、爱丽丝释放技能时会回复生命值,长期消耗战我方会处于劣势。
【克制关系】
1. 克制英雄
①孟婆:
孟婆的技能生效都需要一定的时间,爆发力较弱,而爱丽丝的续航能力很强
②图坦卡蒙:
爱丽丝的1技能自带加速效果,2技能控制力很强,图坦卡蒙很难近身,远程消耗能力也无法抵消爱丽丝的续航能力
2. 被克制英雄
①鲁智深:
鲁智深的快速突进和连续控制让爱丽丝无法打出控制和有效伤害
②吕洞宾:
吕洞宾的超高机动性让爱丽丝无法瞄准,短时间内的连续伤害也让爱丽丝的续航能力难以为继

说点什么吧~