《主角光环》角色技能介绍

士官长
发布于 2020-09-10

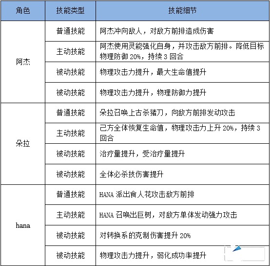
在《主角光環》中,每个角色都拥有4个技能,分别是一个普攻技能、一个主动技能和两个被动技能,技能等级都可以通过素材提升。

部分角色的技能展示如下:

更多角色的技能期待您的探索,希望大家在《主角光環》里过得愉快~

分享分享
点赞点赞
全部评论
说点什么吧~
加载更多
BACKTOP