
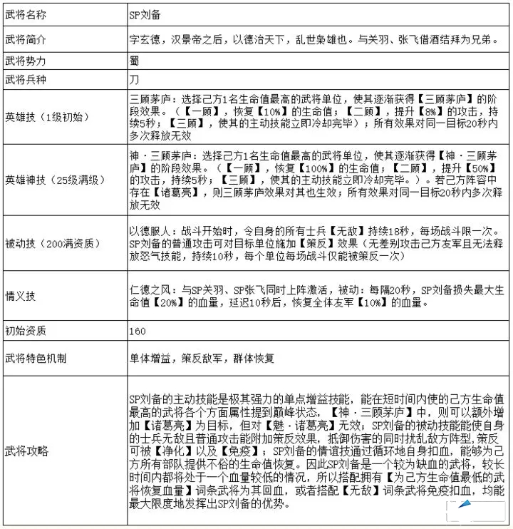
【SP刘备】-蜀-160资质

● 武将介绍:字玄德,汉景帝之后,以德治天下,乱世枭雄也。与关羽、张飞借酒结拜为兄弟
● 武将定位:单体增益,群体加防,群体恢复
● 武将技能:
英雄技能——【三顾茅庐】
选择己方1名生命值最高的武将单位,使其逐渐获得「三顾茅庐」的阶段效果。「一顾」,恢复「10%」的生命值;「二顾」,提升「8%」的攻击,持续5秒;「三顾」,使其的主动技能立即冷却完毕;所有效果对同一目标20秒内多次释放无效
被动技能——【以德服人】
战斗开始时,令自身的所有士兵「无敌」持续18秒,每场战斗限一次。SP刘备的普通攻击可对目标单位施加「策反」效果,无差别攻击己方友军且无法释放怒气技能,持续10秒,每个单位每场战斗仅能被策反一次
情义技能——【仁德之风】
与SP关羽、SP张飞同时上阵激活,被动: 每隔20秒,SP刘备损失最大生命值「20%」的血量,延迟10秒后,恢复全体友军「10%」的血量

说点什么吧~