
各位少侠好呀!近期「天香阁」小乔、「平虏伯」周瑜相继加入武林。阿闲特邀大神团“一梦千一”制作了周瑜小乔满登仙、天命技能评测及周瑜与武则天强度对照,让少侠更直观了解他们的强势之处~
省流小助手,先说结论,在PVE中:
1、开局不受控制影响且未佩戴乾坤袋,周瑜在倒计时1:25获得满内力,满内速度快于其他侠客;
2、中短时长战斗中,使用未登仙绝技的周瑜输出略低于武则天,使用已登仙绝技的周瑜输出与武则天基本持平,某些情况下输出要高于武则天;
3、周瑜在满时长的战斗中,输出能力高武则天一个档次。
在PVP中:周瑜小乔的天命技弥补了对局中的弱点(惧怕控制),在拥有免控手段和坚韧值加持后,周瑜小乔组合便有了一战之力,其持续输出和续航方面的优势也可彻底展现出来。
一、「天香阁」小乔登仙前后技能对比

简评:
小乔登仙前的技能侧重于团队治疗和保护,登仙后技能的重心则在于限制和削弱敌方侠客。登仙技能可以无视武则天的负面效果免疫,强度再上一层楼。灵活选用,足以应对各种局势。
登仙技能特效展示:

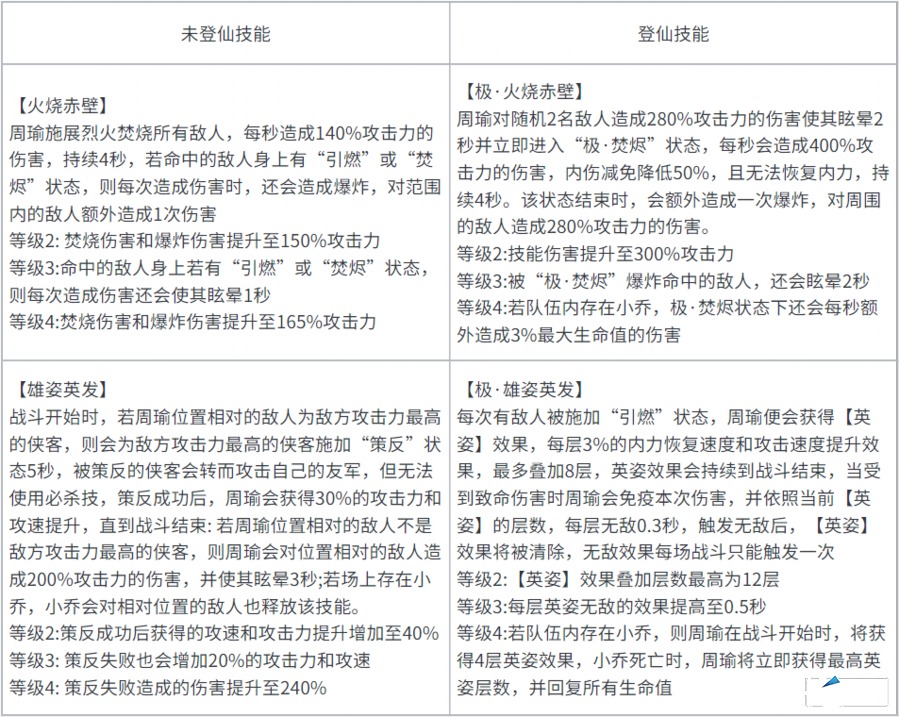
二、「平虏伯」周瑜登仙前后技能对比

简评:
登仙后小技能侧重于周瑜自身属性的加成,可获得超长的无敌状态,搭配小乔还有不俗的额外收益。
绝技方面,周瑜登仙前可以造成更高面伤,敌方单位越多或越密集,便可制造更多伤害,同时附带多段眩晕效果;而登仙后的绝技则是对随机2名敌人造成更高的定点爆发以及易伤、禁内和眩晕等负面状态,同时还提升与小乔的羁绊效果。
总体来说,在PVE方面,周瑜登仙前后的绝技各有优势;在PVP方面,登仙后的绝技更适用于当前版本的环境(关羽、廿四、小乔赋予了队伍极强的抗性)。相比面伤,高额的定点爆发将更有机会率先使敌方减员,周瑜登仙后绝技附带的额外效果,往往能在对局中起到决定性作用。
登仙技能特效展示:

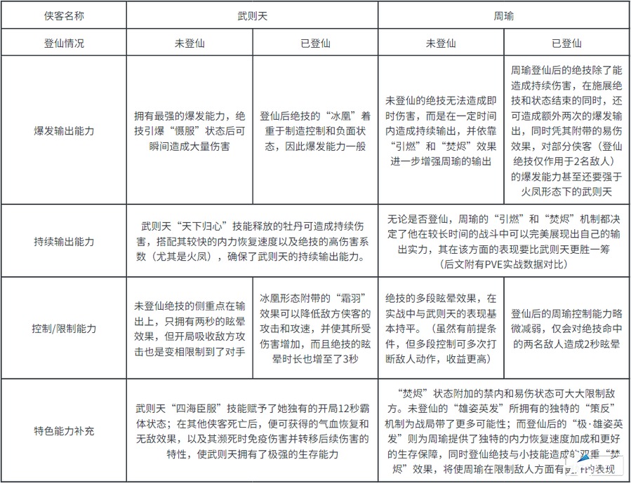
三、周瑜、武则天技能对比

四、周瑜、武则天PVE实战对比①周瑜与武则天首次满内速度比较

评测结论:开局不受各类控制的影响,并且未佩戴乾坤袋的情况下,周瑜基本能在倒计时1:25获得满内力,且满内速度略快于其他几位侠客。
②中短时长下输出比较
评测场景:天机塔
评测阵容:小乔+狄仁杰+周瑜+廿四+武则天
场景1——武则天火凤形态、周瑜使用未登仙绝技(取任意三场数据)

场景2——武则天火凤形态、周瑜使用已登仙绝技(取任意三场数据)

评测结论:在中短时长的战斗中,使用未登仙绝技的周瑜输出略低于武则天,而使用已登仙绝技的周瑜输出基本与武则天持平,部分情况下输出高于武则天。
③1分30秒时长下输出比较
评测场景1:赤壁试炼
评测阵容:狄仁杰+小乔+武则天+貂蝉+周瑜
场景1——武则天火凤形态、周瑜使用未登仙绝技,测试结果:经多次测试,输出最高者均为周瑜。
场景2——武则天火凤形态、周瑜使用已登仙绝技,测试结果:经多次测试,输出最高者均为周瑜。

评测场景2:侠客试炼(周瑜、武则天分别带队)
评测阵容:花木兰+貂蝉+小乔+狄仁杰+武则天/周瑜
评测结果:
武则天(火凤形态)带队伤害:8.1兆
周瑜(绝技未登仙)带队伤害:17.1兆
周瑜(绝技已登仙)带队伤害:23.0兆

评测结论:周瑜在打满时长的战斗中,输出能力高于武则天一个档次。
五、对比武则天,周瑜在PVP方面表现①初步评价
PVP方面的能力,武则天与周瑜则是各有千秋:
武则天的开局“霸体”机制可以很好地应对当前许多主流侠客的控制手段,而周瑜的禁内、易伤效果,以及未登仙时的“策反”机制和登仙后“极·焚烬”状态,则使其在限制能力上更胜一筹;
武则天的绝技拥有极强的瞬间爆发伤害,而周瑜的持续输出能力,使其在面对抗性较高的对手(配置了关羽、廿四、小乔等侠客)时,可以在持久战中有更亮眼的发挥。
②天命更新但在周瑜上线的近两周内,许多玩家发现周瑜、小乔这一组合十分惧怕当前主流一阵的控制链,以至于他们在玩家对战中很难有发挥。而他们刚开放的天命技能则弥补了这一弱点:
*天香阁·小乔:天香领域额外增加80点坚韧值 。
*平虏伯·周瑜:战斗开始6s内,周瑜获得免疫控制效果,如与小乔同时上场,效果结束后还将获得60的坚韧值提升,持续6s 。
(注:每2点“坚韧值”可使自身受到的控制效果的持续时间减少1%,“坚韧抵抗值”可以抵消目标相应的“坚韧值”)
③实战测评
开启天命后的周瑜、小乔组合拥有了应对多重控制阵容的能力,但也并非完全克制。经一系列测试后,可以初步认为:该组合与武则天、狄仁杰组合强度基本相当——
需要说明的是,在该阵容的对局中,实测双方各有胜负,并无阵容碾压一说。当然,笔者目前对新侠客的理解仍在初阶段,相信大家后续会开发出更加完美的阵容组合。
以上便是对周瑜、小乔的技能测评,如果对本期内容有任何疑问欢迎留言与我们互动讨论。

说点什么吧~