活动一、圣伐征途主题累充活动-计算折后
【活动时间】:12.1-12.5
【活动内容】:
![]()
注:
1、当天充值金额达到以下金额即可领取对应奖励(注,每个角色当天仅可领取最高档位的充累充返利,如充值20000,仅可领取最高20000元档位的奖励,5000-10000元不能领取)
2、玩家每天充值达到指定额度可重复领取对应奖励
3、满足要求联系客服申请
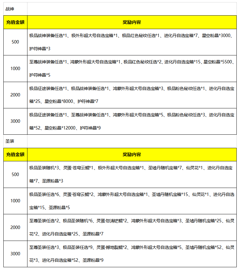
活动二、战神圣装主题二选一-计算折后
【活动时间】:12.1-12.5
【活动内容】:
![]()
注:
1、单日充值活动,可领取对应档位奖励,高档位可覆盖低档位的奖励,如玩家充值5000元,可领取500/1000/2000/3000/5000元档位充值
2、通过礼包码形式发放,充值达到指定金额联系客服领取
活动三、飞升主题累充活动-计算折后
【活动时间】:12.8-12.12
【活动内容】:
![]()
注:
1、当天充值金额达到以下金额即可领取对应奖励(注,每个角色当天仅可领取最高档位的充累充返利,如充值20000,仅可领取最高20000元档位的奖励,5000-10000元不能领取)
2、玩家每天充值达到指定额度可重复领取对应奖励
3、满足要求联系客服申请
活动四、神念兽魂主题二选一-计算折后
【活动时间】:12.8-12.12
【活动内容】:
神念
![]()
兽魂
![]()
注:
1、单日充值活动,可领取对应档位奖励,高档位可覆盖低档位的奖励,如玩家充值5000元,可领取500/1000/2000/3000/5000元档位充值
2、通过礼包码形式发放,充值达到指定金额联系客服领取
活动五、九州战力冲刺活动-计算折后
【活动时间】:12.15-12.19
【活动内容】:
![]()
注:
1、当天充值金额达到以下金额即可领取对应奖励(注,每个角色当天仅可领取最高档位的充累充返利,如充值20000,仅可领取最高20000元档位的奖励,5000-10000元不能领取)
2、玩家每天充值达到指定额度可重复领取对应奖励
3、满足要求联系客服申请
活动六、八荒庆典二选一-计算折后
【活动时间】:12.15-12.19
【活动内容】:
龙神
![]()
或
天命
![]()
注:
1、单日充值活动,可领取对应档位奖励,高档位可覆盖低档位的奖励,如玩家充值5000元,可领取500/1000/2000/3000/5000元档位充值
2、通过礼包码形式发放,充值达到指定金额联系客服领取
活动七、至尊主题仙玉返利累充活动-计算折后
【活动时间】:12.22-12.31
【活动内容】:
![]()
注:
1、当天充值金额达到以下金额即可领取对应奖励(注,每个角色当天仅可领取最高档位的充累充返利,如充值20000,仅可领取最高20000元档位的奖励,5000-10000元不能领取)
2、玩家每天充值达到指定额度可重复领取对应奖励
3、满足要求联系客服申请
活动八、荒古天神主题二选一-计算折后
【活动时间】:12.22-12.31
【活动内容】:
固定
![]()
荒古
![]()
天神
![]()
注:
1、单日充值活动,可领取对应档位奖励,高档位可覆盖低档位的奖励,如玩家充值5000元,可领取500/1000/2000/3000/5000元档位充值
2、通过礼包码形式发放,充值达到指定金额联系客服领取
申请奖励请联系客服QQ公众号:800180060(搜索后请关注)
客服工作时间:每日9:30-22:00
申请返利的信息格式如下:
游戏:
区服:
账号:
角色名:
角色ID(若无角色ID则无需填写):
充值金额:
充值日期:
申请内容:

说点什么吧~