好消息!好消息!朋友们,由史克威尔·艾尼克斯制作,西山居世游负责国内发行的《最终幻想:勇气启示录》国服版删档测试即将于3月21日开始了!


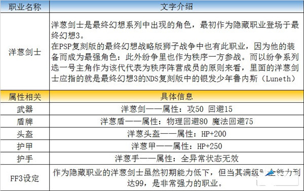
洋葱剑士:


《最终幻想:勇气启示录》之中,洋葱剑士以强力的输出定位登场,他保留着原来在《FFIII》的设定,等级接近满级时,属性会发生极大的提升。同时,他也是物理EC的连锁攻击组合中,非常有特点的一组——洋葱组。
毫无缺点的EC手——洋葱剑士!!!
EC手:发动同属性多段连击的兵员,需要2名

简介:
"想要掌控这股力量,看来还需要内心的器量呢!"
【洋葱剑士】是由边境乌尔村的长老扶养长大的一名青年。他被风之水晶选召为光之战士,并与其他3名孤儿一起挑战想要颠覆世界的黑暗力量,并找出幕后的黑手。
1.突出能力:
1)具备着各种单体属性多段连击

风之光辉:对1名敌人发动风属性攻击 (380%),提高全体队员土属性耐性 (70%) 3回合

火之光辉:对1名敌人发动火属性攻击 (380%),提高全体队员水属性耐性 (70%) 3回合

水之光辉:对1名敌人发动水属性攻击 (380%),提高全体队员火属性耐性 (70%) 3回合

土之光辉:对1名敌人发动土属性攻击 (380%),提高全体队员风属性耐性 (70%) 3回合
2)自带双刀流:可装备两把武器
3)装备直剑提升50%攻击
4)自带属性与特性抗性:
a)失明、麻痺、石化无效
b)火、土、风、水抗性提升30%
2.信赖能力:
洋葱剑

极为强力的信赖装备,攻击属性不低。附件效果的全斩(群体攻击),洋葱斩(单体高倍率攻击)都是再次加强洋葱剑士的必备装备。
多段攻击手,伤害非常可观。拥有4种元素攻击。自带双刀流,同时可装备种类非常之多。缺点是多段技能的帧数组较为特殊,手动连击会很困难。并且相比某些打手,他则需要队友减少元素抗性
二.【队伍推荐】
【活动卡池-队伍推荐】

双洋葱剑士可组合成洋葱组EC连击,可谓就是拥有了极强的输出能力,不论是配合哪一名尾刀兵员输出至少都会是第一梯队的。CG拉斯韦尔也可以换成查格博斯与拉姆萨,让整个队伍更加平衡一些,无需要太过强力的助阵兵员。

洋葱剑士的单体元素【光辉】技能,萨菲罗斯的【一阵】技能,也能够配合出洋葱组的连击效果,如果想组建成输出更高的队伍的话,那么巴尔弗雷亚可以换成萨菲罗斯,利拉,都是可以的。蕾姆能回复能输出,巴修作为测试最好的防御存在。

配置不高的队伍,洋葱剑士作为主力输出的存在,琉克作为辅助,艾丽娅作为恢复,诺克提斯弱体,输出,支援都会起到一定的作用


说点什么吧~