APP下载
热门搜索
像素火影(须佐佐助)
NBA2K23(云游戏)
奥特曼系列OL
蛋仔派对
暗区突围
个人中心
登出
首页
论坛
排行榜
新奇
工具
当前位置:
论坛首页
新凡人修仙传
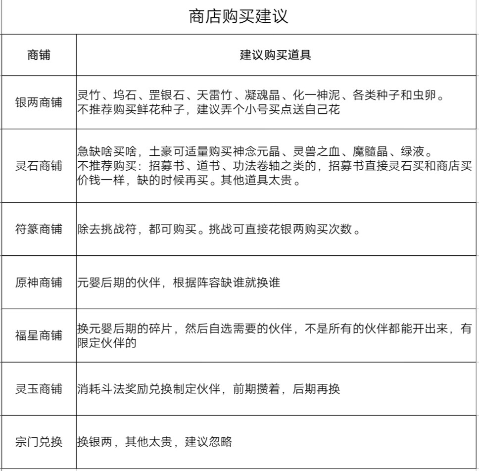
《新凡人修仙传》万宝阁购买建议
《新凡人修仙传》万宝阁购买建议
我是一个小可爱哟
发布于 2022-01-25
关注
万宝阁购买建议
新凡人修仙传
前往论坛
前往游戏
分享
点赞
全部评论
0
正序
倒序
说点什么吧~
~ ( ̄▽ ̄) ~ 没有更多了~