

说点什么吧~小智版甲贺忍蛙
这玩意儿很烦啊,又是螺丝,又是鬼和斗,我没有小美,前面拿了Z换了鬼龙,目前我没输出,拿的话,我的鬼龙又得抓回来上班了

你啥阵容,星级
X,Y,Z,雪拉比,星星,螺丝,全4星

那你鬼龙呢
为什么没有体验服啊?

官方说是疫情反复加春节假期影响
哦,好
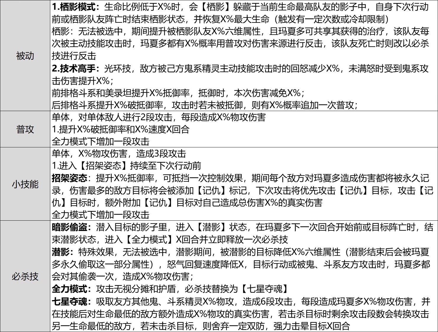
大佬,我对这个马下多的大招,不是很理解他大招描述讲到替换为二段大招,那上半部分,他是影子形态这个影子形态它是怎么出发的?要是点完大招之后出发还是?怒气满,可以放大招就出发。如果是点完大招之后触发,那么他是不是像鬼龙一样,二段大招属于第二次释放?

生命值降低时躲在队友影子里,满怒气放大躲在对面影子里并开全力模式,下一回合再放全力模式大。 等于是蓄力明白吧,第四回合才放大
奶茶大佬,能不能早点出马夏多解析。

这两次没出测试服啊,想快也快不了
这个可不可以配电猫

啥都能搭,如果电猫给他的幻影不会因为它潜影消失就更好
没有格斗和鬼系神兽,拿了会不会作用不大呢

应该不影响
奶茶,你帮我看看我有必要拿吗,如果拿的话要换谁呢,现在拿不定主意,战力180万,主养老喷,八星比克,四星:时拉比,Z,X鹿,五星白龙,还有红碎615,如果拿的话只能拿三档,希望奶茶看到后,能尽快出出主意

q回你了😂
憨憨茶大佬,金剑群里有人说下个ss是超梦,你有消息嘛
鱼吧

还都是猜测,老老实实等准确消息吧
多久出啊?
年后,暂时不清楚
哦,谢谢啦