大家好,我是正在汇总魂师信息的何二维一。
距离小白上线已经过去了一周的时间,目前综合新魂师小白的各类阵容和搭配信息也逐渐明朗,所以今日份的攻略我们也该把全魂师的魂环、加点、魂骨、培养优先级、就业环境等内容做一期更新版的汇总攻略了,希望能给大家一些小小的帮助:
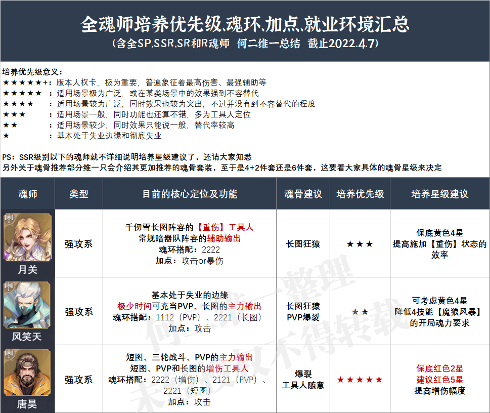
这里维一还是先行给大家解释一下待会我们会看到的汇总表里的部分细节:
· 相比于上个月的表格,这个月维一按照部分水友的需求把魂师们的推荐魂骨套装给加上了,当然这里必须要说明,其中所推荐的魂骨套装是按照4+2套装来带还是6件套来带,具体得看你目前魂骨的星级来定,例如你的魂骨星级很低,那还不如就直接6件套来得轻松,如果你每个魂骨都在4星以上,这时就可以考虑4+2件套的搭配了,另外每个不同的魂骨套装的20星效果、24星效果等部分魂师其实也有需求去达到,不过在这张简表里肯定是说不清楚的,大家可以在维一的公众号何二维一的手游日记中直接回复“魂骨”、“专属魂骨”、“外附魂骨”等关键字便能得到这些魂骨的专属攻略分析
· 待会的魂师顺序维一会以SSR级别魂师(鉴于目前SP魂师还较少,所以就混在SSR级别中来讲)、SR级别魂师和R级别魂师的顺序来进行分析
· 核心定位及功能中包含了各位魂师在不同场景下的具体作用,还有相应的魂环和加点
· 培养星级建议里维一只对SSR级别以上的魂师进行了说明,其中保底星级就是建议可用的门槛,而建议星级则是能发挥较强功能的门槛
· 最后维一将培养优先级分为1星-5+星,具体说明如下
★★★★★+:版本人权卡,极为重要,普遍象征着最高伤害、最强辅助等
★★★★★:适用场景极为广泛,或在某类场景中的效果强到不容替代
★★★★:适用场景较为广泛,同时效果也较为突出,不过并没有到不容替代的程度
★★★:适用场景一般,同时功能也还算不错,多为工具人定位
★★:适用场景较少,同时效果只能说一般,替代率较高
★:基本处于失业边缘和彻底失业
接着就开始我们今日份的攻略,按惯例在攻略的最后维一也会把全部魂师的汇总表发出来,供大家直接下载收藏。
首先还是SSR级别的强攻系魂师,这里简单补充一些细节内容:
· 在这个月的榜单中,在培养优先级5星的魂师中维一是将戴沐白给加了进去,这里的考虑是目前沐白在PVP中和佘龙的搭配已经日渐成为一种主流的趋势,不管是在进攻队伍还是防守队伍中其实都可以用到这对活宝,另外沐白在猫虎反击队伍中也充当着非常重要的角色,因此这些慢慢体现的价值也是维一把沐白的培养优先级从上个月的4星调整为这个月5星的最大原因
· 此外5星培养优先级的魂师另有唐昊,目前唐昊在短图中的增伤效果依然是最强,所以其与邪月的一刀流队伍依旧占据着短图第一输出队伍的位置,因此仅凭这点唐昊就还对得起5星培养优先级的地位,不过对比过去双唐猫队打长图伤害的时代,唐昊的重要性也是有一些减弱的,这点大家也必须明白
· 培养优先级为4星的魂师这个月依然是尘心、胖子与千仞雪,其中尘心虽然目前在短图、PVP和长图中都有所发挥,但其表现出来的队伍强度也并非是版本最强,因此暂时还是给到了4星的地位,另外胖子和千仞雪目前的处境可能对比尘心还要不如一些,但4星的评价应该还是有保底的
接着是SP+SSR级别的敏攻和控制系魂师部分:
· 这里出现了两位5星+的魂师,分别是长图打伤害第一的唐晨和短图打伤害第一的邪月,这两位仅凭这点就可以在目前游戏版本中傲视群雄,当然论地位来说唐晨的不可替代性还要更高一些,毕竟他所领衔的唐晨暗器队和其它队伍的差距那可不是一星半点
· 培养优先级为5星的魂师目前有朱竹清、佘龙、波赛西和胡列娜,其中虽然猫目前的处境已经大不如前,但是其在PVP(虎猫反击队)、短图(暗器千劫猫)、长图(双唐猫)中的表现依然是不少玩家的最优备选之一,所以这个月维一还是暂且维持了朱竹清的5星培养优先级;接着佘龙在PVP的地位和PVE中的群体稳定增伤能力也是让他能获得5星培养优先级的最大保障;此外波赛西和胡列娜作为目前版本中的最强增伤二人组,其地位也是绝对对得起5星培养优先级的
接下来是防辅系和暗器系的魂师部分:
· 本月上线的新魂师小白维一是给到了4星的培养优先级,目前高星级的小白在PVP中还是有一定作用的,但并非达到了如荣荣等人权卡这般不可或缺,另外在长图打伤害阵容中
· 宁荣荣的培养优先级维一是给到了5星+,目前荣荣和奥斯卡虽然依然是短图和部分PVP中的人权卡角色,但论极致效果和不可替代性而言,荣荣似乎已经逐渐的和她老公奥斯卡拉开了差距
· 另外暗三的培养优先级维一也是毫不犹豫给到了5星,原因嘛大家都懂不是嘛
· 5星培养优先级的魂师目前还是只有奥斯卡一位,毕竟目前在各类阵容,奥斯卡在回能、加攻、加速、补血、驱散方面的丰富能力还是非常重要的
接着我们看到的是SR级别的魂师部分,针对这个月的变化,维一将上个月还是3星的水冰儿与牛皋给调高到了4星级别,毕竟目前牛皋在PVP类玩法的防守阵容中上场率那也是非常可观的,另外水冰儿在PVP中的作用也是日渐被大家所熟知,因此这两位魂师目前都是因为这个原因而晋升为了4星培养优先级的球员。
此外白沉香和宁风致还是秉承了上个月的排名,目前4星也是对他们在各类副本中的综合应用表示肯定。
最后在R品阶魂师部分,其中目前比较给力的一位依然是绛珠,凭借在唐晨暗器队中独一无二的综合辅助功能,绛珠的4星培养优先级也是名副其实的,接着本月受到名叫“嘟嘟丨雪神”的水友提醒,的确孟依然在每周的巅峰副本里还是具有一定出场机会的,她的1-1技能在击败了对方后可以无消耗再次释放一次,因此对于巅峰的打法也是比较切合,大家可以重点关注一下这位平常普遍会被我们所忽略的R级别魂师。
最后维一也把全部魂师的汇总图发到这里,方便大家收藏备用:
本文经授权转载自公众号:何二维一的手游日记


开局抽到什么好呢
想要尘心从来不出,三七全家没m,至于把尘心概率搞这么低?