APP下载
热门搜索
像素火影(须佐佐助)
NBA2K23(云游戏)
奥特曼系列OL
蛋仔派对
暗区突围
个人中心
登出
首页
论坛
排行榜
新奇
工具
当前位置:
论坛首页
奥特曼系列OL
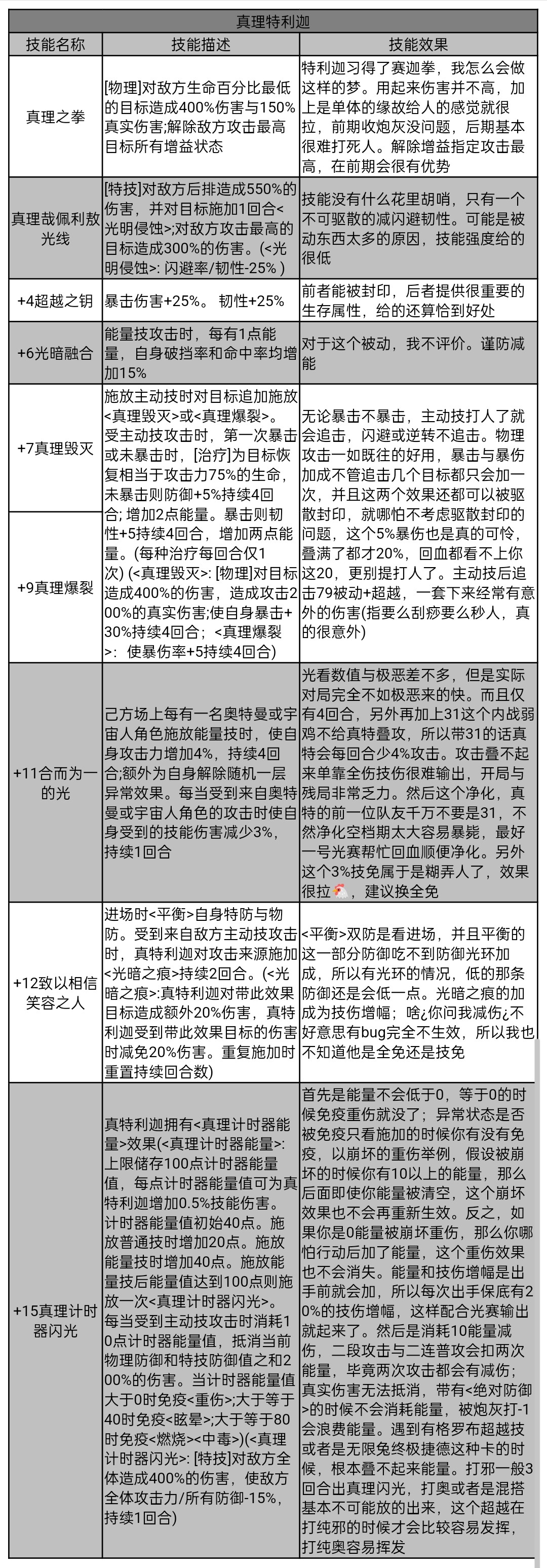
真理特利迦培养推荐与机制解析
真理特利迦培养推荐与机制解析
fatchen
发布于 2022-08-22
关注
原文作者:邪阵沫日
奥特曼系列OL
前往论坛
前往游戏
分享
点赞
全部评论
2
正序
倒序
说点什么吧~
辣椒珍兽健斗
1楼
真特+11能玩吗
2023-01-26
玉面琉璃
不毕业的by都不完整
2023-01-26
加载更多
不毕业的by都不完整