闪光班吉拉斯技能爆料

用户头像
憨憨🍼茶
发布于 2022-10-12
关注
Hi 各位训练家:
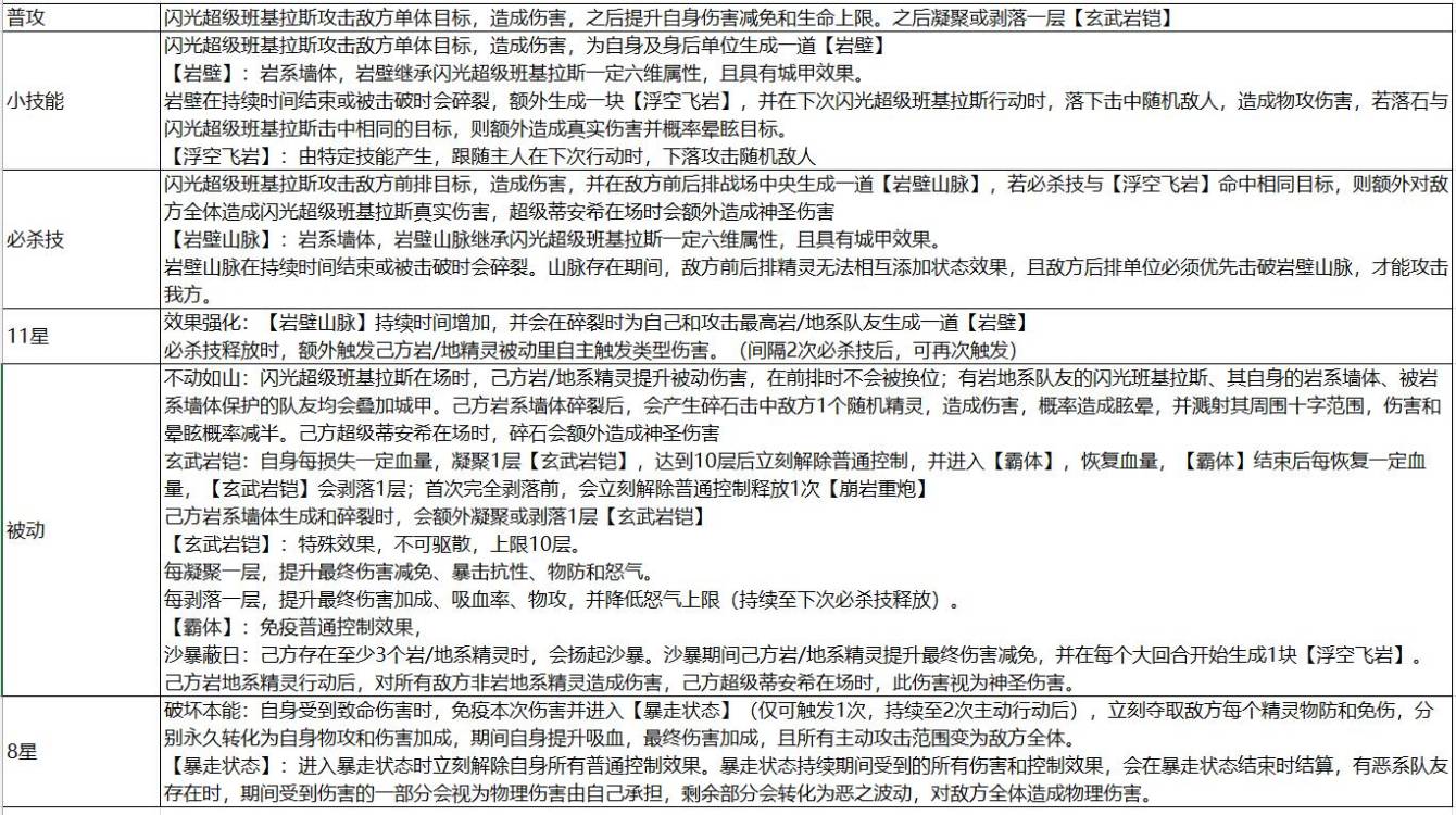
闪光超级班基拉斯技能强度目前还在内部进行测试中,以下技能爆料不代表最终版本,同时也欢迎各位训练家积极参与讨论。
测试服具体开启时间,更多信息请留意官方通知。超级蒂安希的美术特效会在本周常规更新时进行优化。


分享分享
点赞点赞
全部评论10
正序 倒序
说点什么吧~
用户头像
刘其朗
1楼

奶茶电猫现在要代什么符石呢

    2022-10-12
    评论
    点赞
    • 用户头像
      认证
      憨憨🍼茶 标签-作者徽章

      和以前一样,好战致命

      2022-10-12
      评论
      点赞
    • 用户头像
      刘其朗

      回复 憨憨🍼茶标签-作者徽章要带吸血吗?

      2022-10-12
      评论
      点赞
    • 用户头像
      刘其朗

      还是说6个号好战是6个致命啊?

      2022-10-12
      评论
      点赞
    • 查看全部5条回复 展开内容
    用户头像
    刘其朗
    2楼

    要代强击吗

      2022-10-12
      评论
      点赞
      用户头像
      男孩很忙
      3楼

      奶茶是女的?😉

        2022-10-12
        评论
        点赞
        • 用户头像
          认证
          憨憨🍼茶 标签-作者徽章

          这游戏女的很多的

          2022-10-12
          评论
          点赞
        用户头像
        沙d
        4楼

        测试服怎么下🌚

          2022-10-13
          评论
          点赞
          加载更多
          BACKTOP