

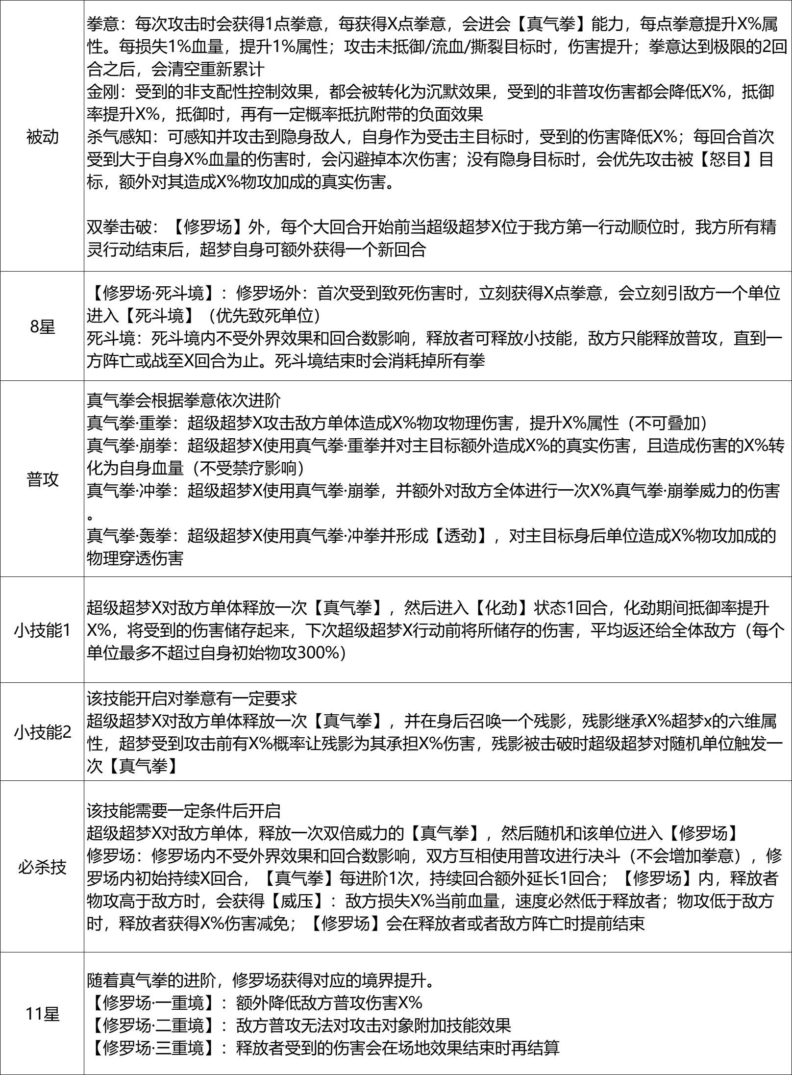
说点什么吧~太夸张了……8星必干死敌方一个……额
大佬帮我看看,现在走的是美丽队,是否一直走下去?大佬们有什么建议吗?😋[图片评论]

资源没够拿梦幻吗
我准备拿下月的闪雷朵一档,拿了的话就不够了!😜
狮子不是要返场了吗?我是拿狮子还是要下次闪沙返场继续慢慢凑八星?
无极汰那什么时候出……盾狗出了……马上就是苍响……最后出大BOII无极汰那……690的种族值……无极巨化更吊……1125的超高种族值……

今年都不一定出
茶茶,固执和急躁我用哪个啊,两个都想要

为了以后超梦y留余地,就急躁
😂不是还有个内敛嘛

超梦应该加速最好,不过还是等实测吧
看能不能活到限定回合结束