前言:大家好,我是@白,上期给大家分析了超梦y的玩法,那么这篇可以作为姊妹篇,给大家分析超梦z的,也是目前版本中更加热门的,好了,让我们开始。
看超梦z的种族,它是个高速物攻手,和超梦X不同的是,它由于是新形态,所以种族将不再受到继承的迫害,实际种族就是最终面板,在现在环境中,它的使用率要比对应的Y高多了,130的速度基本处于第二梯队顶层,而195的物攻更是保证了它强有力的输出,血量、双方都过百,让面板有了保证。
性格:开朗
努力值:速度+物攻
它的属性是超能+格斗,弱二倍飞行系、幽灵系和妖精系,抵抗格斗系和岩石系。克制一般、毒、格斗、恶、岩石、钢、冰七个属性,这个属性其实已经很不错了,打击面在历代版本都属于非常好的,弱点也比较少。
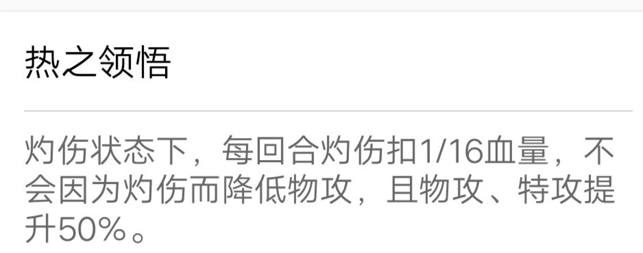
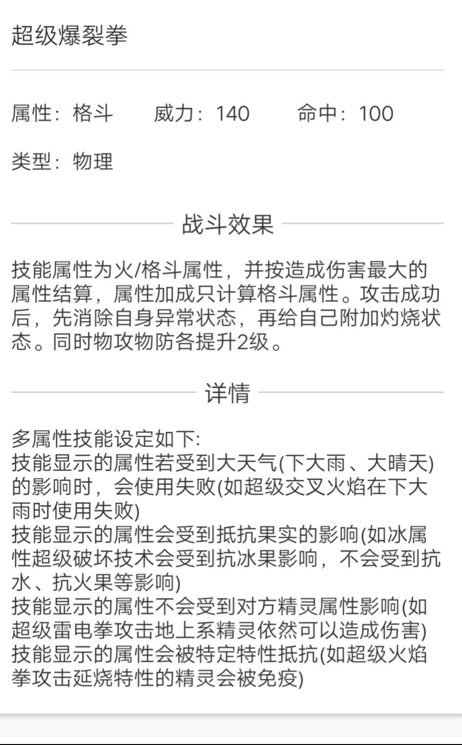
它的特性主要使用热之领悟,让自身受到灼烧后输出威力提升50%,虽然毅力的伤害加成和热领悟一样,都是50%,但是毅力灼烧是扣除1/8的血,要比热领悟的1/16要多。它的灼烧主要通过两种方式附加,一种是携带火焰珠,一种是开大招后通过大招超级爆裂拳后附加,个人建议选择超级大招,这样空出的道具栏可以选择携带增强技能威力的道具,让攻击更暴力。
携带物:

超梦Z一般携带超梦盔甲或者老鼠锐牙,老鼠锐牙这个道具能提升近身技能威力的20%,和超梦Z全面的打击面配合起来相得益彰,也有携带火焰珠和对焦的,但是超梦Z不能学集气,带对焦有点看脸,没有老鼠牙的加成稳定。不过树果栏推荐沙鳞果,在互怼中可以提升速度进而达到推队目的。
玩法技能搭配:
电鞭/冰刃斩+吸收拳/近身打+毒刃+幻想斩/影子钩爪
说明:超梦的话是依赖大招强化输出,主要用于出其不意破局,配招也灵活,不过面板不是很肉,所以不建议带恢复,所以就根据队伍选择,走全攻输出,它的优点就是打击面广。配招灵活,高速高攻。但是也有缺点,本系输出在现在版本不强势。虽然它还有吸收拳配合自身过剩的赖场叠加强化玩法,但是实用性不如暴力输出的。
在大招上,直推荐选择超级爆裂拳,无盲点的本系打击,威力爆表,还可以给自身附加灼烧状态,触发热之领悟特性。
队友搭配与克制方法:
超梦Z是个暴力输出手,它的队友可以选择妙蛙、蒂安茜来联防弱点,当然它速度也并不是第一梯队,需要普通的宠物还行,但是遭遇高速的暴力手比如Z神这些,就容易被对手先手击杀,所以还可以让它搭配顺风宠,当前环境比较实用的顺风宠就推荐火鸟、Y鸟。如果把它加入雪天队,也可以蹭急冻鸟顺风。
克制它的属性,有飞行、幽灵和妖精,其中妖精非常主流,目前妖精系比较杰出的,就是妖精鹿,它可以压制超梦Z不过前提是血量必须有保证,否则容易被超梦先手秒杀,还有幽灵系+超能系的月神,可以联防不带影子钩爪的超梦Z,最后还有后知后觉的公主和沼王,同样可以联防超梦Z。
总结:普通超梦其实除了Y形态和Z形态,还有介于中间的一个X形态。但是受到种族继承的迫害,一个物攻手的最终面板居然特攻比物攻高,所以我就再不多说了,超梦从远古版本到现在,都以不同形态一直活跃于PVP赛场,是一只集颜值与实力为一体的宠物。目前的物攻形态Z可玩性确实很高,但特攻形态Y就有些落伍了,也希望复刻能推出新的特攻形态,而不至于让它埋没。
实战视频:
02:08
公众号只提及了部分精灵,但是正式服不出来,具体也不知道那部分精灵可以直接进化😂
那什么时候能知道呢?