首先是二周年的排面波斯猫。
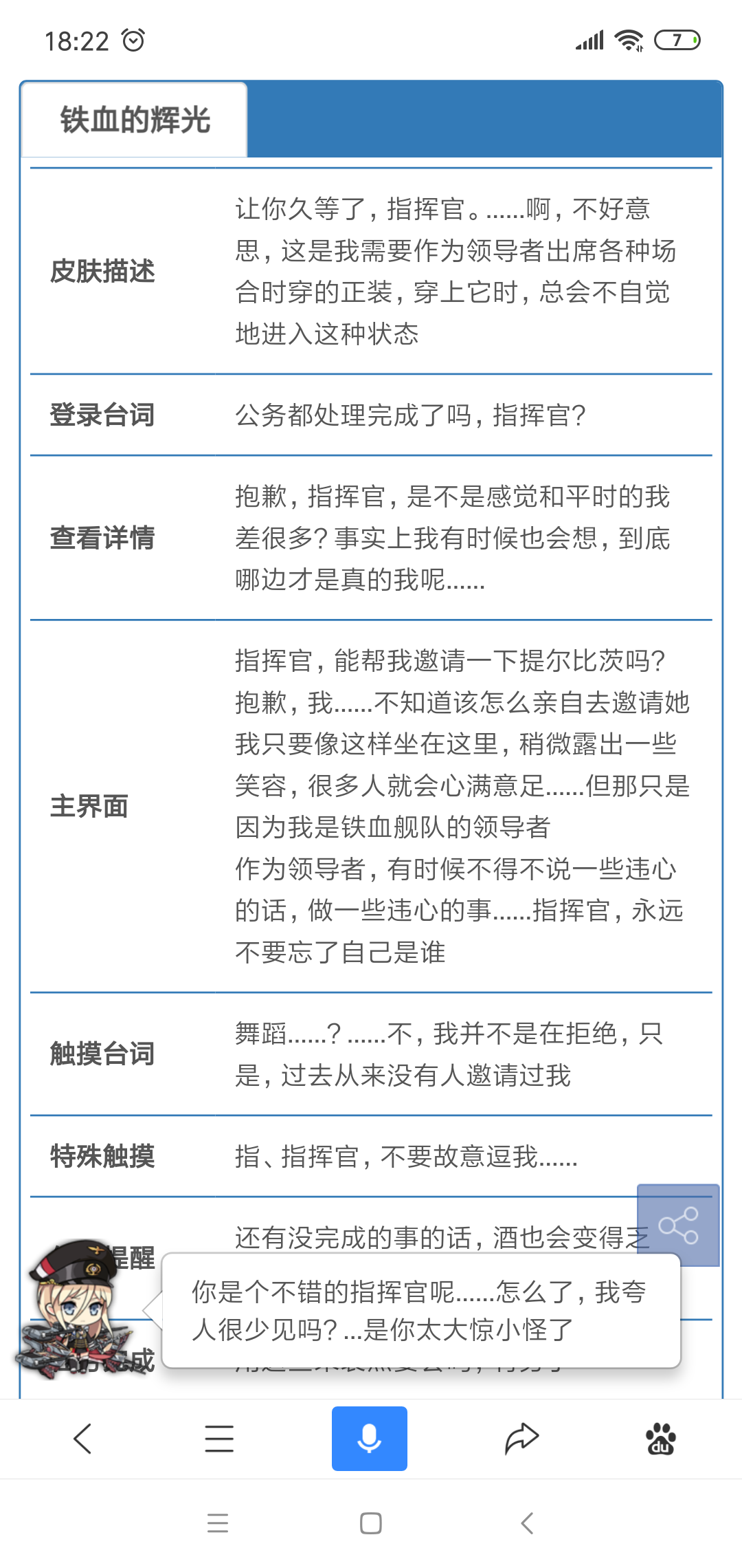
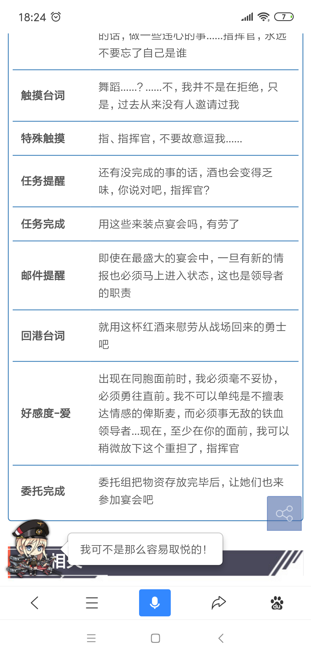
其实猫猫的皮肤第一眼看上去的人都不会说她不好看,甚至很多人都说自己就登着这个皮肤了,但是实际出来后l2d的效果可以说是众口难调,可以说很多人都对此提出了自己的不满。那么我们就来仔细看看这个皮肤究竟有何过人之处。

接下来就是大家都比较在意的l2d问题,的确在看到官方静态图的预告的时候,大家都被猫猫的黑色抹胸大长裙惊到了,甚至一度呼声很高。但是打开l2d我们会发现其实波斯猫本身的动作幅度不是很大。而且基本上没有什么福利动作。所以可能很多人就会因此觉得跟他们想象的不符合。因此就饱受诟病。还有人说这个l2d动作僵硬,人物表情冰冷。感觉不好看所以觉得不好。

但是其实只要有心的玩家仔细留意一下波斯猫的台词,结合活动剧情就会发现其实这款皮肤完美的展现了波斯猫的性格。因为猫猫自己台词也说了自己是属于领导,要保持威严,站台子的。所以仪容仪表一定要有风度才行。


个人的建议是推荐购买,毕竟2周年才出来的皮肤。也许错过又要等一年才能复刻,或许现在的你会因为一些人的风评有所犹豫,但是也许在不久的将来你就会因为没买这个皮肤错过很多而后悔。
接下来则是皇家方舟。
作为唯二的2d船,方舟的好评很多,玩梗更多,沙雕图。。。反正方舟本身也是个谐星啦~

这次的方舟的确是做的非常不错!可以说人物的动作啊神态啊肢体语言啊,都可以说是l2d里面非常高的水平了。
每句台词基本上都会有流畅的眼神转换和肢体动作。看上去非常的舒服。
本身立绘的话是方舟披着大衣的帅气样子,虽说这也只能保持在萝莉没出现之前。遇到萝莉的方舟依然是那个需要立刻逮捕的谐星。



个人的建议是喜欢方舟的人必须要入手。不喜欢的可以没事上网看看视频里的l2d也挺好的。
这个不是很推荐人人都要,是因为毕竟不是所有人都喜欢这种萝莉控设定。不过对于真爱粉我是肯定要推荐购买的。但是如果她帅气的外形,流畅的2d 吸引了你这个路人粉,那么我也会毫不犹豫的建议你直接购买。毕竟错过等一年呢!


说点什么吧~