前言:
大家好,我是@白,夏令营火焰狐是近期在复刻开放的夏令营活动中获取的限定宠物,凭借强大的特性和优秀的学习面让很多玩家都非常喜爱,而在原版中它作为人气角色瑟琳娜的招牌宠物,也是吸粉无数,获取难度不高,但是威力强劲,所以本次就给大家分析一下这只可爱又迷人的人气宠物。

首先看下面板,下图为胆小速攻满配面板。

种族值:

属性:火+妖精

而抵抗里面火、冰、恶、妖精、龙都是比较热门的属性,所以对于这个属性组合来说在当前版本还是非常优秀。
特性:

技巧达人效果:使用有副作用的技能时能消除副作用影响,主要是用来弥补过热技能。
作为一个140威力的本系技能,如果可以无限制的释放,那效果非常恐怖,而且火系还可以利用晴天加持,所以在特定环境,它的输出能力可以达到一个骇人听闻的地步。妖精皮肤效果:让自己使用的一般属性技能,变成妖精属性,而且威力提升1.3倍。

这个特性主要作用的技能是破坏死光和四季之舞,破坏死光虽然有僵直的副作用,但是高达150的威力配合特性的加成,完全可以当做一个核弹使用,而且妖精属性的抵抗并不多。
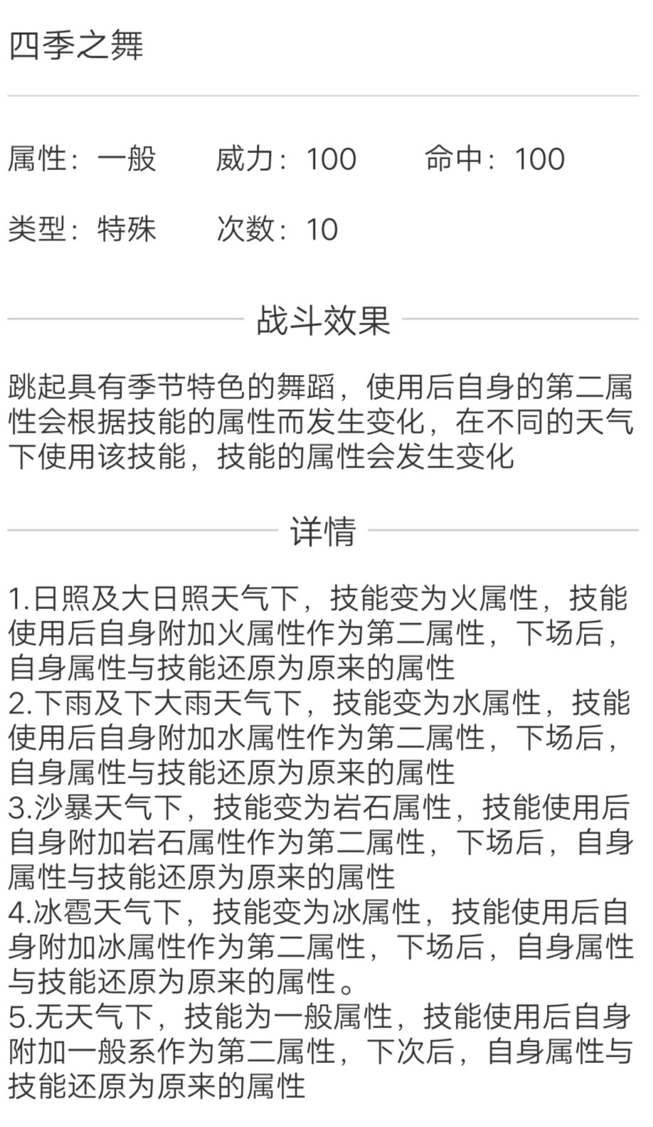
四季之舞这个特性技能有点特殊,大家先看下介绍。
很多人觉得使用它,就可以在变成妖精属性后,再触发天气属性,但是我实验了一下,并不是,这个在特性改变技能属性后,在特定天气技能属性不会再变化。


携带物:

命玉/小仙棒/木炭/火把
各有各的好处,火把、小仙棒加成单一,但是胜在稳定,而命玉加成更高,但是有扣血副作用,不过它可以学习回血的懒惰技能,这点上有一定弥补。携带树果可以使用奇迹果、白色香草和捕虫网,当然用的起钻石果的大佬可以用抗岩果、妖精宝石、抗地果这些。
玩法套路
①强化蹭天气输出型
性格:胆小/保守努力值:速度+特攻
特性:技巧达人
配招:过热+萤火+懒惰/打草结/宝石闪耀+月亮之力/影子球

分析:
这是一种将自身输出作为首位的搭配方式,过热作为本系输出威力不俗,而且还可以凭借特性无脑连发,在天气手(比如火焰鸟)的配合加成下,输出更暴力,萤火是少见的强化技能,在一回合之内可以做到将特攻强化3级,而最后的懒惰就是回血技能,不过中端局可以用懒惰赖场强化,后期我个人建议不带,因为它面板不肉,不如换成其他属性技能,来增加打击面。
②控制强化爆破型
性格:胆小努力值:速度+特攻
特性:妖精皮肤
配招:四季之舞+萤火+懒惰/破坏死光/愤怒燃烧+催眠术/宝石闪耀/影子球

分析:
这种配招的关键就在于爆破,可以利用愤怒燃烧去烧果子,然后催眠术控制后用萤火强化,也可以直接强化后凭借特性的加持爆炸输出,打破对手联防。也可以带妖精宝石,这样可以做到最大的输出。当然这种队伍遇到无克制的很好打,面对黑雾派大星、后知后觉公主时,就很难受。Z技能分析

①超级能源球
超级能源球就是逼退以及回血,还有补充打击面解决克制的作用,因为如果对手特防下降两级,就很难继续站场联防,并且如果对方是地面系想克制它,就可以阴人。②超级月亮之力
超级月亮之力对开妖精皮肤玩法的更加好用,虽然160威力的妖本可能解决不了对方,但是覆盖的妖精气场非常实用,为后续的爆破做好了准备。
队友搭配

克制方法


总结:火焰狐的实用性毋庸置疑,在pvp中实力也是十分给力,混服玩家也不用着急,后续就会开放获得途径,它在迷雾岛的熔岩禁地获取,建议把所有的云都翻了,先不要与NPC对战,等打完boss在回头打NPC,这样省的浪费免费恢复精灵的机会。好了,关于它的介绍就到这里,如果大家有什么不懂的,请留言问我,我都会认真回复,我是@白璇,记得点赞哦!





当然萤火啊😂
但是你那第三张图下面那段话写的是诡计
哦哦,打字失误,前面你说的时候已经改了😂