本帖主体为大佬们机制解析的收录,标注内容属于标注者,著作权非楼主所有,当然如果出现错误大概率是楼主在搬运的过程中出现错误,如发现错误请联系楼主纠正!
大家好,我是专注前期攻略的御龙唐威。今天给大家带来一些游戏隐藏设定。本贴旨在教萌新们一些实用冷知识,大佬勿喷,另外如有错误还请大佬斧正,我会马上修改。
(当前版本更新至博茨瓦纳)
目录:1.猎杀机制
2.兽袭机制
3.陷阱与捕猎机制
4.工具及设施耐久机制
5.排行榜分值机制
6.物资刷新机制
7.日常生存零散小知识
––––––––––––––––––––
一.猎杀机制
(该板块内容主要来自薛原同学)
(本贴猎杀机制均不考虑蒙古隐藏加的暴击)
原帖:
[link] 薛原同学——猎杀陷阱数据
1.关于武器伤害:弓箭伤害为3,竹叉伤害也为3,石头伤害为1,爆竹伤害为随机3-5。(如果觉得这个数据和野兽生命对不上,请仔细查看猎杀规则一栏),篝火伤害2
2.野兽基础血量:
泰国狼,各图鳄鱼,各图鬣狗:8
各图熊16
雪山狼:14
各图科莫多巨蜥:14
各图蛇:5
各图河马:16
各图蜜獾:5
随着你杀野兽数量的增多,野兽血量也会逐渐增多,具体机制如图(图片来自小雨加雪)
3.关于猎杀陷阱耐久:猎杀陷阱耐久为50,每天减1,野兽每进去一次扣7,如果野兽挣脱再扣12,进了挣脱再进算多次,每次判定扣2,如果是因为天数陷阱耐久为0那么当天陷阱就会坏,如果是猎杀导致陷阱耐久为0那么陷阱当天不会坏,但是如果陷阱耐久为0而陷阱还有野兽的话,下一次判定陷阱必坏,野兽必逃
4.猎杀规则:野兽进陷阱后每3秒判定一次,根据挨饿德离陷阱的距离有20%-50%的几率挣脱(越近几率越大),如果野兽没有挣脱,那么陷阱每次判定会对野兽造成1点伤害(强化后伤害加1,并降低野兽逃跑几率,为20%–34%),陷阱中所有武器伤害减1,所以石头在陷阱中无效。(其实猎杀规则在高山更新的版本公告中提到过,只不过萌新一般不会去看)
5.小知识:陷阱里可以塞一个竹刺,野兽进陷阱会直接受到2点伤害,相当于多挨了一箭。注意,塞竹刺之后,只能从没塞竹刺的那一边引进野兽,否则野兽会撞在竹刺上
––––––––––––––––––––
二.兽袭机制
(本板块内容主要来自薛原同学和我在泰国捡萝卜)
1.兽袭时间与野兽数量:兽袭会在30天开始,来的野兽数量跟兽袭难度和你的肉数量有关
另外兽袭来野兽数量上限:
简单:在第100和第800天各加1只,其他情况每200天加1只
困难:除了200天不加之外,每100天加1只
地狱:每100天加1只
(简单最大上限7只,困难最大上限10只,地狱最大上限14只)
这里借了3群小良的图来解释一下兽袭时间间隔
更详细的兽袭信息见下图(图片来源已标注)
兽袭野兽所需分数:
高山,蒙古:200分每只
噩梦,雪山:400/3每只
其他图:100分每只
补充一下肉类的分数:
2.兽袭触发条件:30天后,肉类分数至少达到出现该地图野兽最少分数,并且你在营地或者火堆旁边。
3.兽袭偷肉顺序:先偷营地里的,然后偷身上的最后偷地上的尸体。营地和背包里优先偷摆在前面的,所以可以把重要食物放在后面(第二句话可能存在特例,请等待楼主的测试)
4.兽袭偷肉种类:可以偷任意菜肴,以及大型肉类,肉条之类的小肉不偷(部分小鱼除外)
5.小知识:野兽偷东西时会优先偷你在这个图建立的第一个营地,所以可以在第一个营地放你想被偷的食物,不想被偷的放其他营地,这样就可以有效避免野兽乱偷(感谢陌天大佬的补充)
––––––––––––––––––––
三.捕猎与陷阱机制
(本板块内容主要来自薛原同学)
1.陷阱总数量(包括猎杀陷阱)在9个以下(包括9个)两天收回再放下永远不会烂(前提是能收回背包),12个以下(包括12个)1天1一收不会烂,12个以上放陷阱当晚必坏至少一个,坏多少看脸(泰国无限制除外)。如果陷阱放3天不收,不管陷阱数量都有概率坏,如果陷阱数量9-12个超过1天不收也有概率坏
2.捕猎小技巧:预判猎物回窝路线,如果使用竹叉,则预判一个身位(身体长或宽),用弓箭只要预判半个身位
3.关于抓猎物CD:抓到大型猎物后,5天后才能再抓到大型猎物。比如你抓了一头鹿,5天后才能再捉到鹿,各猎物CD如图(图片来自曦懿):
4.小知识:像大渔网之类的可以同时抓多个猎物的陷阱如果陷阱中有猎物而你不收,陷阱永远不会坏,所以可以等到陷阱达到最大上限时再收
––––––––––––––––––––
四.工具及设施耐久机制
(2,3,4点由楼主提供)
1.关于衣帽耐久:
所有种类衣帽耐久(这里借了CB,WU大佬的图)
(图中有错误,做劣质皮衣要8个劣质毛,做蓑衣只要2个干草,做护腿要4个劣质毛,但这不是本帖重点)
每被野兽攻击一次有30%的概率衣帽耐久额外减一天
2.关于竹筏耐久:为30天,每被野兽攻击一次扣除10天
3.关于过滤器耐久:只能使用30次,只跟使用次数有关
4.关于竹刺耐久:为35(加獠牙耐久加10),每天扣1,攻击野兽一次扣10(暂时有错误待测试,请不要相信)
5.关于工具耐久(本条来自小雨加雪):所有工具耐久为100点,具体消耗如下:
石刀:切割中小型猎物(小鸟,山鸡,兔子这一类):4%,
切割大型猎物&危险动物(能放地上的):15%
制作工具(比如箭)菜肴(比如蔬菜沙拉)什么的:8%
石斧:砍大木头,大石头,竹子等等:8%
制作工具(竹刺栅栏,猎杀陷阱等等):4%
杀虫剂:杀虫:8%
套索:套东西:8%
木锄:锄地:8%
小知识:即使工具耐久只有1点依旧可以做任何使用该工具的事,所以推荐把耗大量耐久的事放在工具快坏的时候用
6.关于鱼竿耐久(来自小雨加雪):大约为50,每次抛竿耗1,鱼竿损坏已装好的鱼饵会返还入背包,但如果背包已满则不反还
7.关于武器和碗,竹筒耐久:除爆竹外都是落地有概率损坏,但是落入浅水不会坏。碗和竹筒都是每次喝水有概率损坏
––––––––––––––––––––
五.排行榜加分机制
(本板块内容来自安度因)
提高各项五角图,以及右侧4个项目分数的方法:
生存:根据生存日期,一天1分
猎杀:猎杀危险动物(不包括蛇),熊一只2分,其他1只1分(分牌),总分:
熊,河马,巨蜥16分
鬣狗,狼,鳄鱼8分
种植:收获农作物,每收获一次分牌1分,总分3分
捕猎:以任意方式抓到中大型猎物,分牌上与总分相同,具体见下图(图片来自小雨加雪)
(图中有错误,蜜獾分数为4)
做菜:做菜肴,分牌一道菜一分,
加的总分每道菜2分
––––––––––––––––––––
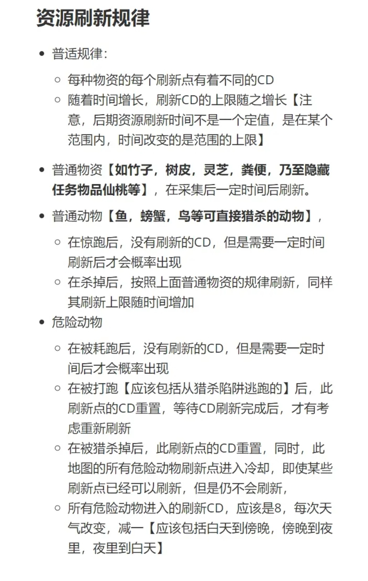
六.物资刷新机制
(图片来自薛原同学)
资源前期刷新时间(同样来自薛原同学):
––––––––––––––––––––
七.零散小知识篇
(本板块内容1,2点由红方请出牌提供,但有一部分由楼主修改)
1.关于篝火:
篝火的作用:篝火可以驱逐野兽,除蛇之外的野兽看到火后都会畏缩不前,除非你距离野兽太近且没有障碍物遮挡,否则野兽会停止行动。(兽袭时,野兽同样会停滞不前,所以打兽袭时可以用这个特点无伤猎杀,或者赶跑野兽)篝火同样可以烹饪食物,也可以在雪天或者夜晚取暖。
2.关于雨天:大雨每2秒补挨饿德4水,中雨3,小雨2。大雨一共浇灌植物24水,中雨10水,小雨2水,小雨相当于浇水,浇水后1分钟才能再次浇水,所以如果你的植物快干死的时候如果下小雨,你的植物将因为这个干死,同时雨天青蛙数量会大幅增加
提醒:雨天野外中型动物(如兔子等)不会刷新,请不要在雨天盲目刷档!
3.BGM的妙用:在靠近野兽刷新点时,BGM将变得紧张(听到BGM突然变的不和谐说明有野兽刷新点)
4.在陷阱放种子可以增加15%的捕捉概率(来自面壁者小煜)


说点什么吧~