回合。
+15能量技 恐惧冲击[特技]对敌方横排造成450%的伤害。120%概率使目标<混乱>,持续1回合。提高自
身33%格挡率,持续2回合。
+16普通技 魔镜封印[物理]对敌方随机3名目标造成400-540%的伤害。130%概率使目标<重伤>,持续2
回合。
+17能量技 恐惧冲击[特技]对敌方横排造成600%的伤害。144%概率使目标<混乱>,持续1回合。提高自
身44%格挡率,持续2回合。
普通技能解析:对地方最新商品造成重能比例伤亡该概率重伤,这个在被动里面有一个攻击,会有一个高概率的重伤效果搭配这个就可以达到100%的命中伤效果,只要不是免疫,基本都可以被命中伤掉。这个还是很不错的,这个就看自己想玩什么流了
能量技能解析:对地方和没造成高比例伤害,高概率混乱,持续一回合提高格挡率,这个格挡率叠加起来就是66的格挡率。这个就可以玩抗暴格挡流,这个伤害和混乱效果都很不错,混乱效果可以达到一个控场的效果。说实话,这个还是很不错的。而且这个角色的获取方式也比较简单,可以搞来过渡
本命
被动
+6 格挡屏障每当自身格挡时,80%概率使目标<重伤>,持续2回合
解析:格挡就可以高概率的重伤目标。注意这个不是任意目标都可以重伤,这个是重伤,打自己的角色。并且触发格挡之后才可以触发中伤。配合普攻就有两个重伤的效果,这样的话这个角色对敌方回血高的角色是很克制的。就比如无限梦和利波特
+7 痛苦嚎叫攻击范围内,每存在一名处于<混乱>效果的目标,自身造成的所有伤害增加20%
,暴击伤害增加20%
解析:没有一名处于混乱的效果,增加自身的20%伤害,还有暴击伤害,这个大招和普攻都是三个目标,这样的话就可以增加60%的爆伤和伤害,加成伤害加的还是比较不错的,这个就可以搞几个可以把混乱效果的角色放在前排来打控制让小黄人吃到这个收益。这个伤害的还是很高的,实战里面也可以看出来
+9 极限封印上场的前5次受击,抗暴率+50%。每次攻击后,[特技]对敌方单体造成50%的伤害
对敌方随机2名目标施加<镜之封印>效
果。(<镜之封印>:当目标受到无效的主
动治疗效果时,受伤率提高40%,持续2
回合。)
解析:上场前5次抗暴率增加50%,这个就相当于是一个能量反射5次就是250的抗爆率。这个抗爆的还是很不错的,每次攻击会施加一个对敌方单体造成低迷的伤害,对敌方随机两名角色施加一个buff,这个buff就是当目标受到无效的主动治疗时,受伤率提高40%简单来说就是第一敌方角色处于重伤的效果。第二就是会要获得这个buff第三就是对面的角色要用奥特之母或者妹妹的大招,这一类角色的大招属于主动剂治疗,这样才可以触发这个受伤率的增加。受伤率很高,但是出发概率不是很高
+11时空铠甲受到的特技伤害降低50%。每次受到物理攻击后,受到的特技伤害提高6%,持
续2回合
解析:受到的特技伤害降低50%,每次受到物理的攻击之后,受教的特级伤害增加60%,也就是说这个角色受到物理攻击后就要逐步的受到特技伤害的加成。也就是说这个角色在受到特技伤害的时候就会提高6%的,对面打你自己就会提高6%的伤害就会和前半部分抵消掉
+12傀儡复制 自身行动时,若场上己方队员数量不足4名,[特技]对敌方全体造成50%的伤害
9100%概率使目标<重伤>,持续1回合
;额外使敌方随机3名目标造成的所有
伤害降低50%,持续1回合。(该被动每
场战斗仅触发2次。)。自身行动时,
若场上己方队员数量不足4名,随机召
唤一名当前场上怪兽或宇宙人阵营阵亡
角色的傀儡,并[治疗]为自身恢复相当
于攻击力50%的生命;若无符合条件的
角色,则恢复自身所有生命。(该被动
每场战斗仅触发1次。)
解析:若乙方角色少于4民对敌方全体造成低比例伤害高概率重伤持续一回合对敌方随机三名目标,所有伤害降低50%,这样的话就是降低敌方的伤害,提高自己的抗伤能力。这场战斗只会触发两次,这是第1个效果,第2个效果就是自身行动。乙方数量不足于4名,召唤一名场上的怪兽或者宇宙人的傀儡,并治疗自身50%的生命值,如果没有符合的话,就会恢复所有生命值,简单来说。就是数量不足于4名就可以复活一个角色,这个角色就相当于是低配版的逆转。这个复活谁都有可能有可能是炮灰,有可能是助力,但是这个角色一般复活都比较看脸,而且这个角色作为主推的话,复活的一定都是炮灰,所以效果就看自己想怎么玩了
红装特效
其他
勋章
源晶
阵容推荐
密钥
电子卡
圣物
天赋
其他
变声器与法宝
修炼
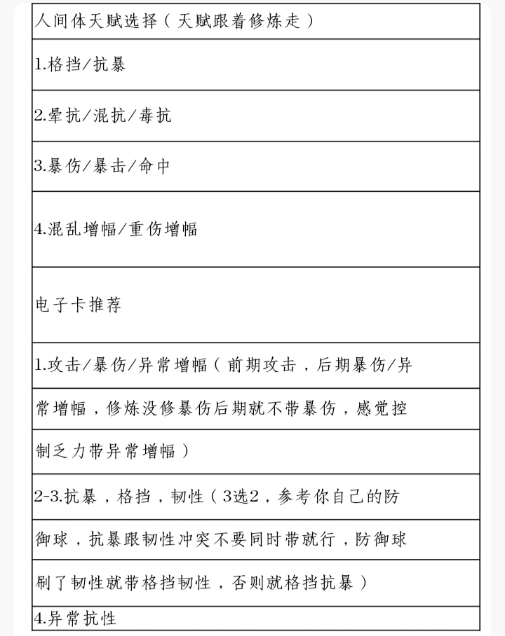
人间体
实战
特效
本命
解析:格挡就可以高概率的重伤目标。注意这个不是任意目标都可以重伤,这个是重伤,打自己的角色。并且触发格挡之后才可以触发中伤。配合普攻就有两个重伤的效果,这样的话这个角色对敌方回血高的角色是很克制的。就比如无限梦和利波特
+7 痛苦嚎叫攻击范围内,每存在一名处于<混乱>效果的目标,自身造成的所有伤害增加20%
,暴击伤害增加20%
解析:没有一名处于混乱的效果,增加自身的20%伤害,还有暴击伤害,这个大招和普攻都是三个目标,这样的话就可以增加60%的爆伤和伤害,加成伤害加的还是比较不错的,这个就可以搞几个可以把混乱效果的角色放在前排来打控制让小黄人吃到这个收益。这个伤害的还是很高的,实战里面也可以看出来
+9 极限封印上场的前5次受击,抗暴率+50%。每次攻击后,[特技]对敌方单体造成50%的伤害
对敌方随机2名目标施加<镜之封印>效
果。(<镜之封印>:当目标受到无效的主
动治疗效果时,受伤率提高40%,持续2
回合。)
解析:上场前5次抗暴率增加50%,这个就相当于是一个能量反射5次就是250的抗爆率。这个抗爆的还是很不错的,每次攻击会施加一个对敌方单体造成低迷的伤害,对敌方随机两名角色施加一个buff,这个buff就是当目标受到无效的主动治疗时,受伤率提高40%简单来说就是第一敌方角色处于重伤的效果。第二就是会要获得这个buff第三就是对面的角色要用奥特之母或者妹妹的大招,这一类角色的大招属于主动剂治疗,这样才可以触发这个受伤率的增加。受伤率很高,但是出发概率不是很高
+11时空铠甲受到的特技伤害降低50%。每次受到物理攻击后,受到的特技伤害提高6%,持
续2回合
解析:受到的特技伤害降低50%,每次受到物理的攻击之后,受教的特级伤害增加60%,也就是说这个角色受到物理攻击后就要逐步的受到特技伤害的加成。也就是说这个角色在受到特技伤害的时候就会提高6%的,对面打你自己就会提高6%的伤害就会和前半部分抵消掉
+12傀儡复制 自身行动时,若场上己方队员数量不足4名,[特技]对敌方全体造成50%的伤害
9100%概率使目标<重伤>,持续1回合
;额外使敌方随机3名目标造成的所有
伤害降低50%,持续1回合。(该被动每
场战斗仅触发2次。)。自身行动时,
若场上己方队员数量不足4名,随机召
唤一名当前场上怪兽或宇宙人阵营阵亡
角色的傀儡,并[治疗]为自身恢复相当
于攻击力50%的生命;若无符合条件的
角色,则恢复自身所有生命。(该被动
每场战斗仅触发1次。)
解析:若乙方角色少于4民对敌方全体造成低比例伤害高概率重伤持续一回合对敌方随机三名目标,所有伤害降低50%,这样的话就是降低敌方的伤害,提高自己的抗伤能力。这场战斗只会触发两次,这是第1个效果,第2个效果就是自身行动。乙方数量不足于4名,召唤一名场上的怪兽或者宇宙人的傀儡,并治疗自身50%的生命值,如果没有符合的话,就会恢复所有生命值,简单来说。就是数量不足于4名就可以复活一个角色,这个角色就相当于是低配版的逆转。这个复活谁都有可能有可能是炮灰,有可能是助力,但是这个角色一般复活都比较看脸,而且这个角色作为主推的话,复活的一定都是炮灰,所以效果就看自己想怎么玩了
红装特效



说点什么吧~