当超级芝顿仍为「茧」的姿态时,以捕获宇宙球体斯菲亚和各种怪兽为食。由于其压倒性的力量,使人类陷入了前所未有的危机之中。百特星人借此机会,让超级芝顿源源不断地吸收人类的绝望与悲鸣,是恐怖和绝望的化身,也被称为灭亡的邪神。
,每回合受到攻击100%的真实伤害
,持续3回合;额外使目标命中率
减少30%,持续1回合
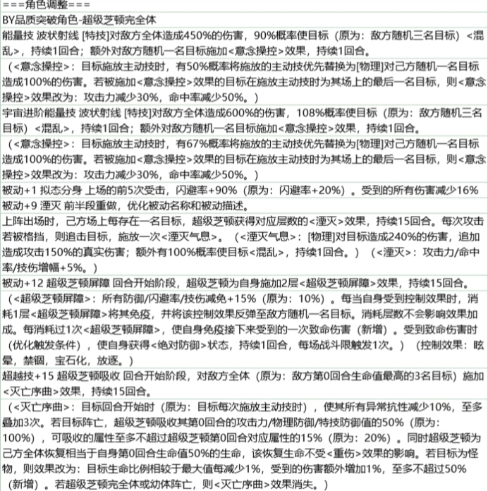
+15能量技 波状射线[特技]对敌方全体造成450%的伤害,90%概率使目标<混乱>,持续1回合;额外对
敌方随机一名目标施加<意念操控>效果,
持续1回合。(<意念操控>:目标施放主
动技时,有50%概率将施放的主动技优先
替换为[物理]对己方随机一名目标造成10
0%的伤害。若被施加<意念操控>效果的目
标在施放主动技时为其场上的最后一名目
标,则<意念操控>效果改为:攻击力减少
30%,命中率减少50%。)
+16普通技 一兆度黑暗火球[特技]对敌方随机三名目标造成470%的伤害,144%概率使目标<燃烧>
,每回合受到攻击135%的真实伤害
,持续3回合;额外使目标命中率
减少40%,持续1回合
+17能量技波状射线 [特技]对敌方全体造成600%的伤害,108%概率使目标<混乱>,持续1回合;额外对
敌方随机一名目标施加<意念操控>效果,
持续1回合。(<意念操控>:目标施放主
动技时,有67%概率将施放的主动技优先
替换为[物理]对己方随机一名目标造成10
0%的伤害。若被施加<意念操控>效果的目
标在施放主动技时为其场上的最后一名目
标,则<意念操控>效果改为:攻击力减少
30%,命中率减少50%。)
普通技能解析:本次加强没有加强普攻,普攻还是和以前一样,对敌方随机三名角色造成高比例伤害高概率。获得燃烧效果,每回合受到100%的真实伤害,这个真实伤害伤害是很疼的,而且会持续三回合,另外还有降低命中率,降低敌方的命中率来提高自身的闪避能力,来更好的触发闪避,反击的被动。这个燃烧伤害是不低的,可以玩异常流
能量技能解析:本次加强是对大招加17的时候各提高了一下,加15的时候,本次改动大招就是改动大招随机三名的混乱效果改为全体混乱,这样又可以让害怕在团战中达到一个控场的效果,这毕竟拥有了高混乱的效果。加湿器提高的是伤害,把伤害提高到了600这个提高说实话很不错,从原来的随机三名变成了全体混乱,全体混乱打出很好的控场效果,让害怕更有力的输出来打赢。后半段没有改变。这个是对敌方随机一名角色施加一个控制的效果。就是让这个目标。有50%的概率,也就是一半的概率可以替换为一个低比例的伤害。如果这个角色是被释迦为最后一个意念操控的目标。就会减少攻击力30%减少命中率50%这个效果很不错了。如果在敌方全体大招全部清掉炮灰的情况下,这个控制效果落在对面主力身上,这个减少的概率是非常大的。更好的让角色营造一个输出的良好环境来更好的打赢
本命
被动
+1拟态分身上场的前5次受击,闪避率+90%。受到的所有伤害减少16%
本命
解析:这个被动提升了,就是一个相当于是一个极速,反馈前5次受到攻击就可以增加90%的闪避率,一共可以提高400的闪避率,这个也是做到了一个提高闪避率的被动受到的所有伤害,降低16%提高了一个小型的抗伤能力。这个加闪避是不错的
+4 顶端生物 免疫<混乱>效果。免疫<燃烧>效果
解析:免疫混乱和燃烧效果,这样修炼更加的明确一点,免疫混乱效果可以防止混乱高的角色对自身造成一个威胁,让自身动不了的情况,免疫燃烧燃烧是所有闪避角色都害怕的,这样的话免疫掉了就可以防止大幅度的燃烧伤害对自身造成的危险
+6超速反应 每次受击时,闪避率+100%。每当自身闪避时,[特技]对敌方随机单体造成200%
的伤害,100%概率使目标<混乱>,持续1
回合;额外使目标闪避率减少20%,持续
1回合
解析:每次受到攻击时,闪光率增加100%,这个是非常不错的,增加是100%,这个是可以叠加起来的,闪避越跌。越高,这样就可以达到每一下攻击都可以闪避掉的情况,每当自身闪避对敌方单体造成一个低比例伤害高概率混乱,这个如果在敌方炮灰全部清除的情况下,这个被动可以对敌方主力造成一个来回混乱的效果,持续一回合降低闪避率,这样的话来说这样打抗爆角色比较好一点,这个减少闪避率就有一点没有什么用,毕竟闪避角色跟这个角色同等情况下是。也不一定可以打中
+7 悲绝蚕食全场每有一名怪兽角色施放能量技时,使自身免伤率增加20%,持续1回合;额
外为自身解除随机一层异常效果。全场
每有一名奥特曼角色施放能量技时,使
自身所有防御增加5%,持续1回合;额外
为自身立刻增加1点能量
解析:每存在一名怪兽角色释放能量计,自身的免伤率就增加20%持续一回合,这个是怪兽带来的增益,额外解除为自身解除一层异常效果,异常效果就是混乱眩晕这些效果属于异常效果。有一名奥特曼角色释放能量计增加自身双防5%,持续一回合,增加一点能量,这个就看自己怎么怎么搭配了,我的建议是搭配纯邪。收益比较高一点。这个角色这个被动,不管打什么阵容都比较好,打奥特曼有增加双防的能力,打怪兽有提高自身免伤。而且还会解除异常,异常效果
+9 湮灭上阵出场时,己方场上每存在一名目标,超
级芝顿获得对应层数的<湮灭>效果,持续15
回合。每次攻击若被格挡,则追击目标,施
放一次<湮灭气息>。(<湮灭气息>:[物理]
对目标造成240%的伤害,追加造成攻击150%
的真实伤害;额外有100%概率使目标<混乱>
持续1回合。)
(<湮灭>:攻击力/命中率/技伤增幅+5%。)
解析:上证出场时,乙方每存在一名目标就会获得一个相应的层数,这个是专属buff,也就是6名角色就会获得6成这个效果就是持续15回合,每次攻击如果被格挡则追加一次这个被动,这个就属于一个格挡反击了。这个被动就是对敌方造成低比例的伤害,追加一个150的真实伤害,这个真实伤害是很不错的,但是是因为需要被隔挡才会施加这个被动,所以显得就有点难触发。这个专属buff增加的就是攻击力,命中率和智商增幅。这样开场就是6名角色,就可以获得30的攻击力,命中率击伤增幅。这个提高还是比较不错的。就是命中率的加成有点低
+11 暗黑大火球造成的所有伤害增加40%。每次施放能量技后,超级芝顿升入宇宙,对敌
方全体施放一次<暗黑大火球>。
暗黑大火球>:[特技]对目标造成200
%的伤害,100%概率使目标<燃烧>.
每回合受到攻击100%的真实伤害,持
续2回合;额外使自身免伤率增加35%
解析:所有伤害增加40%,这个40%伤害还是很不错的,提高到了大招和普攻上,这样就是可以让大招的伤害更加高一点,每次释放能量剂之后会追加一次全体的被动这个是对地方全体造成的比例伤害,高概率燃烧每回合受到100%的真实伤害这个再配合上大招和普攻,这个就可以形成一个燃烧链。就可以玩异常流了。并且可以提高自身的免伤率,35%这个用处还是比较大的。此次加强也是提高了一些伤害的加成
+12超级芝顿屏障回合开始阶段,超级芝顿为自身施加2层<超级芝顿屏障>效果,持续1
+12超级芝顿屏障回合开始阶段,超级芝顿为自身施加2层<超级芝顿屏障>效果,持续1
5回合。
(<超级芝顿屏障>:所有防御/闪
避率/技伤减免+15%。
每当自身受到控制效果时,消耗1
层<超级芝顿屏障>将其免疫,并将
该控制效果反弹至敌方随机一名目
标。消耗层数不会影响效果加成。
每消耗过1次<超级芝顿屏障>,使
自身免疫接下来受到的一次致命伤
害。
受到致命伤害时,使自身获得<绝
对防御>状态,持续1回合,每场战
斗限触发1次。)
(控制效果:眩晕,禁锢,宝石化
9放逐。)
解析:回合开始阶段,芝顿为自身施加两层效果,这个效果就是所有防御和闪避率和击伤减免这个开局获得两层就可以获得30%,每当自身受到控制时消耗一层,这个就可以是眩晕效果的话就可以免疫掉,并将该层效果反弹至敌方随机一名角色,简单来说就是眩晕打到自身并且免疫掉,然后反弹给对面的角色。消耗层数不会造成加成影响,也就是消耗层数不会降低获得的buff每消耗一层十字生免疫接下来受到的一次致命伤害。受到致命伤害,自身会获得一个绝对防御,这个绝对防御是很不错的,这个控制效果就很厉害了,既可以免疫禁锢也可以免疫保湿化,还有by奥王的放逐。这次加强对这个角色实在是太宠幸了
红装特效
超越技能
红装特效
超级芝顿吸收回合开始阶段,超级芝顿对敌方全体施加<灭亡序曲>效果,持续15回合。
(<灭亡序曲>:目标回合开始时,使其所有
异常抗性减少10%。至多叠加3次。
若目标阵亡,超级芝顿吸收其第0回合的攻击
力/物理防御/特技防御值的50%,可吸收的属
性至多不超过超级芝顿第0回合对应属性的15
%。同时超级芝顿为己方全体恢复相当于自身
第0回合生命值50%的生命,该恢复生命不受<
重伤>效果的影响。
若目标为怪物,则效果改为:目标生命比例
相较于最大值每减少1%,受到的伤害额外增
加1%,至多不超过50%。
若超级芝顿完全体或幼体阵亡,则<灭亡序曲
>效果消失。)
解析:这个超越技能增强的就是改为了回合开始对敌方全体施加一个这个专属buff,而不是原来的对地方最地灵回合的生命之三命目标这样的话就可以做到全体受到这个buff的影响,后面这个炮灰全部清除的情况下,可以超大幅的提高自身的双防和攻击力。之前是可以获得1%,100现在改为可以,对面炮灰全部清除的情况下就可以叠加50%,这样如果对面5名角色都全部阵亡的话,可以获得250%的这些数值。同时这个角色会为乙方全体恢复,相当于地灵魂和生命值的50%生命这个而且不会被中伤效果影响,如果目标为怪物的效果改为目标生命比相较于最大值,每减少1%就会增加受到的伤害最多不超过50%这一条的增幅是新增的,让这个角色获得了更高的强度
其他
源晶
修炼
天赋
圣物
勋章
电子卡
密钥
阵容推荐
人间体
进阶视频
特效视频
实战视频
其他





雷古洛斯