相信很多祖师在游戏玩到一定程度之后,都会面临秘境或者是镇妖塔因为战力太低打不过去,导致游戏卡关的尴尬情况。
但是不要慌,作为有幸参与过内测的老鸟,今天就教大家几个有效快速提升战力的方法,帮助大家早日走出卡关的困境,实现战力提升自由。
境界炼体提升——嗑药和传功双管齐下
古宝方面的培养——靠被动来提升战力
功法修炼与装备——1加1大于2
装备与法宝——套装搭配与流派成型
合理搭配阵容——充分发挥战力优势
下面就细说一下各个方面具体如何操作:
境界炼体提升——嗑药和传功双管齐下
境界和炼体是前期最直接有效的提升战力的方式,每个境界的突破都能带来大量战力的提升。这里给大家介绍一个小技巧,资质&根骨是主要影响弟子培养过程中的修为提升效率。前者影响弟子境界获取修为的效率包括(服用丹药 )每1点资质额外加成1%,后者影响弟子炼体获取修为的效率包括(服用丹药)每1点根骨额外加成1%。
所以在给弟子喂丹药的时候,可以结合我们的宗门任职系统来提升效率的,也许大部分人可能也就新手教程的时候打开过这个委任系统,但实际上你只要打开过委任详情页面就会发现,掌门的修为获取效率竟然有高达15%的提升!
基于这些我们可以衍生出一个吃药工具人的的玩法:招募一位资质和根骨数值较高的弟子,将其任命为掌门,然后疯狂喂丹药,等境界和炼体都提升得差不多的时候,将其安排到传功阁,然后将其修为传到需要培养的弟子身上。
这样的话基本上就能实现在境界炼体方面工业化流水线式提升战力的效果,省心省力。
古宝方面的培养——靠被动来提升战力
古宝除了会直接给予基础属性方面的提升以外,还有一个经常会被忽视的被动效果也是战力提升的重要途径,而且这些被动效果是可以通过古宝升星来进一步加强的,因此我们平时也应该多注意收集对应古宝的碎片和升星石来培养古宝
下面推荐几个个人认为比较容易解锁获取而且对战力提升帮助比较大的古宝,祖师们可以重点培养这几个古宝来提升战力
功法修炼与装备——1加1大于2
如果说古宝对战力是整体的提升的话,那功法修炼和装备就是对应到每一个弟子的战力提升方式了
首先说明功法的搭配并没有太多的限制,只要有对应灵根那基本上该属性的功法都可以修炼,大家在选择每位弟子装备什么功法的时候可以多尝试不同的组合,配合上职业阵容可以搭配出许多强力又有意思的流派。在这里给大家推荐一些前期门槛比较低,但是又强力的功法搭配组合。
首先是大师兄韩飞羽,因为其具有火灵根,在这里我推荐可以搭配焚空剑诀(仙缘寻访,宗门拓印概率获得),利用本身“剑意”被动配合上焚空剑诀被动“愠怒”,可以达到一边挨打一边增伤的效果,同时配合上焚空剑诀的主动技能“焚空剑斩”在发动的同时还能给敌方上燃烧减益,在前期可以打出不俗的伤害
其次是元润,其作为七日试炼获得的逆天弟子,本身属性不弱,附带“喜竹”属性,前期搭配上青竹图功法(建造藏经阁解锁),结合自身技能既能扛伤害又能奶人,可以说是比较全面的搭配,后期锁妖塔通关层数比较高之后可以更换成春风化雨图功法(按防御百分比给全队回血减伤),进一步加强自身治疗能力化身半个奶妈。
最后是仙缘寻访中的up角色中的萧辰,萧辰作为一名单水灵根的天灵根弟子,这里推荐搭配霜临剑典功法(天道传书获取),主打先手控制,因为是前排职业,伤害和战力反而不是那么重要。
装备与法宝——套装搭配与流派成型
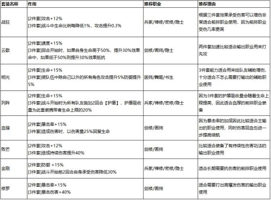
弟子装备主要是从秘境除妖还有坊市获取,游戏内紫色或以上品质的装备除了基本的基础属性和随机属性以外,还会有套装效果这一说,我们可以按照不同的套装效果来搭配给不同职业的弟子,这里列举几套比较常见的套装以及其效果
当然为弟子搭配装备除了看弟子职业外,还要结合功法流派多维度考虑
比如上文提到过的萧辰,如果是装备了霜临剑典这部功法,主打一个先手控制的话,那我们可以搭配一些加速度的装备,比如“云歌”套装,“云歌”套装的两件套效果就是加15%的速度
法宝的话可以装备上一些给对面上减速debuff的法宝,比如这个水系的幽冥灵骨,其神通技能可以是对面减速2回合
合理搭配阵容——充分发挥战力优势
前期资源有限,大部分祖师都需要考虑自己的优先培养的阵容练度,确保各种日常任务和活动的进度。这里给大家推荐一套新手适用可以平稳度过前期高强度战斗的阵容搭配:
一剑+一密+两禅+一辅助
韩飞羽+秦冰+元润/逆天禅修/杨安+丁盈盈/白灵
前期的话仙缘寻访up池里基本可以捞出密修秦冰,有条件也可以拉一拉天命。登录奖励和首充也会赠送强力禅修元润和辅助丁盈盈,剩下一个禅修可以尝试招募获取,也可以用二师兄杨安过渡
剑修
大师兄韩飞羽在没有逆天剑修(单灵根+有体质+天命词条有养剑等)前,是游戏内输出担当,且天命拥有唯一的词条“开天”,虽然在品质上为橙色,但是可以通过喂养资质丹进行提升,除此之外在天命灵魄通过完成仙书任务就可以大量获取,剑修前期没有太多选择可以直接上大师兄韩飞羽
密修
秦冰作为一个半肉半输出定位的角色,可以在开服UP池用灵玉捞出来,天命附带吸血减防和后排增伤,搭配烧血的功法(煞刑战帖)可以打出超高伤害
辅助
辅助的话如果首充三个弟子可以选择丁盈盈,丁盈盈作为前期不需要宗门等级解锁即可获得的舞姬职业角色,在辅助能力方面还是非常强力的,队伍加攻加爆团队回血,解锁天命之后还能群体减CD,非常逆天。
若无丁盈盈也可以选择主线剧情解锁的白子灵代替,白子灵作为前期即可轻松获得的绝伦品阶辅助,奶量十足还能加攻,天命也有七日登录附送灵魄来升级,是前期性价比较高的辅助。
禅修
禅修弟子首选七天登录赠送的元润上阵,无论是防御还是搭配了功法之后的医疗技能都属于超强前排,还有七日试炼赠送大量元润灵魄来升级,性价比超高
另外一名禅修弟子可以选择一名具有金灵根修习定禅经的禅修上来打打控制,本身禅修坦度就不弱,且修习了定禅经之后还能提供控制可谓是又能抗又能控
或者选择二师兄杨安来过渡,杨安有加防反击还有普攻回血,主线赠送大量天命灵魄可以升级,前期身板够硬,也能弥补一些输出。
总结下来,那就是先拉境界和炼体,然后选择合适的装备法宝和功法,这里可以多多尝试,最后选择自己的主力阵容,优先提升主力阵容的练度,后期有更合适的弟子可以直接传功。
以上就是本人对怎么提升战力的一点小小的理解,如果大家有更好更多的方法也欢迎分享出来哦

说点什么吧~