省流:
千呼万唤始出来!
1.11版本更新终于来了!
LLS本次补偿力度巨大
算是新年给大伙发红包了!
甚至连更新内容的邮件都分了两!封!
鉴于内容较多
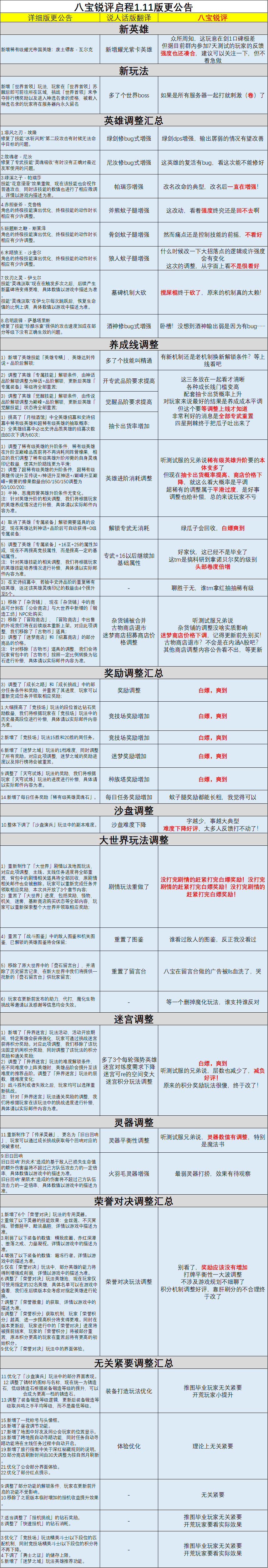
本次攻略分为“锐评版更公告”
以及“八宝挖宝补偿公告”两个部分!
八宝锐评1.11版更公告
我把杂乱无章的更新公告重新分类归纳整理了
且按重要程度排了先后次序
希望可以让各位看得清晰!
![]()
八宝挖宝1.11版更补偿公告
八宝尝试分析本次补偿有哪些能利用的地方 不构成投资建议 亏了不要怪我哦哈哈哈哈哈哈 ![]()

省流:
千呼万唤始出来!
1.11版本更新终于来了!
LLS本次补偿力度巨大
算是新年给大伙发红包了!
甚至连更新内容的邮件都分了两!封!
鉴于内容较多
本次攻略分为“锐评版更公告”
以及“八宝挖宝补偿公告”两个部分!
八宝锐评1.11版更公告
我把杂乱无章的更新公告重新分类归纳整理了
且按重要程度排了先后次序
希望可以让各位看得清晰!
![]()
八宝挖宝1.11版更补偿公告
八宝尝试分析本次补偿有哪些能利用的地方 不构成投资建议 亏了不要怪我哦哈哈哈哈哈哈 ![]()
说点什么吧~