开心游戏,快乐生活,哈喽大家好,这里是想念安徒生。日常商店一直都是游戏中玩家可以获取日常培养资源的重要渠道,随着游戏版本的持续更新,日常商店也在不断更新着自己的所售物品。那么此时此刻对于平民玩家来说,到底如何享用日常商店的资源,有限的货币如何获得最大化的收益,我们今天来详细分解。
(1)货币获取
首先,如果想要在日常商店中兑换自己想要的物资,需要通过日常的任务来获得相应的货币,使用货币在对应的商店中,购买相关资源。
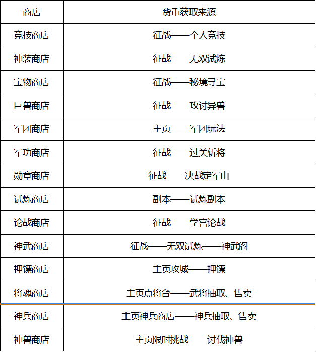
日常商店货币获取一览表
(2)物资兑换
商店名称:竞技商店
推荐货物:金将碎片、配饰强化石
解析:竞技商店可以算是日常商店中的老兵了,从游戏开始就一直存活着,历久弥新。虽然每天能获取的货币数量有限,且相对较少,但是金将碎片也好,配饰强化石也罢,推荐的这两件商品都算是玩家日常强化的必备物品。相对比来说,小编更推荐金将碎片多一些,对于玩家的提升不管是武将上阵、协战还是助阵,或者是图鉴的增益,都是玩家阵容提升的基础。
商店名称:神装商店
推荐货物:金色装备精华、金装碎片选择箱
解析:无双试炼曾经在玩家对于金装备需求旺盛的年代风靡一时。它所产生的神装商店也是玩家一直以来装备的铸造合成等等方向的主要来源。那么此刻推荐购买的金色装备精华与金装碎片选择箱,成为了每日必备的部分,同时也只有拉满装备精华,才能拿到足够的金装碎片。
商店名称:宝物商店
推荐货物:红色宝物选择箱、红宝碎片选择箱
解析:说实话,宝物商店给小编的感觉是,其实变化并不大。游戏到了此刻的版本,大部分玩家都宝物生金和幻化了,但是宝物商店依然在售卖基础红宝物和宝物碎片,原本以为宝物升金和幻化的资源能进入宝物商店,看来困难重重。那么针对于日常宝物商店的购买,其实小编更推荐红宝物选择箱,碎片购买的必要性相对较低。此刻的秘境寻宝的日常次数,都在用来宝物生金或者幻化材料的合成,红宝物碎片即使购买了,想合成也没有太多的多余寻宝次数提供。
商店名称:巨兽商店
推荐货物:金兵符万能碎片、红兵符万能碎片
解析:巨兽商店的满额次数为10次,很容易通过时间的增长达到次数满额状态,所以建议大家每次领取体力的时候记得清空次数。巨兽商店是平民玩家使用的兵符最佳的升星补充来源。最初具备红兵符万能碎片,能对红兵符星级及时补充,完成刻印。版本更新后拥有金兵符万能碎片,效果更佳。
商店名称:军团商店
推荐货物:上品洗炼晶玉、图腾之灵、金武将碎片、橙色紫色武将化身
解析:军团商店在游戏的前中后期,对于玩家拥有不一样的意义。前期神兵和基础的橙色、紫色化身不足,神兵令与基础的化身都是玩家不错的选择。游戏来到后期,神兵的洗炼可以有机会通过上品洗炼晶玉洗炼出紫金属性,洗炼晶玉会花费玩家不少的军团贡献,同时军团的图腾升级需要一定的图腾之灵,让图腾之灵也成为了玩家的必需品。在此之后,更多的军团贡献都留给了金武将碎片,毕竟武将与图鉴升级的作用,不言而喻。
商店名称:军功商店
推荐货物:高级装备晶纹、高级宝物晶纹、特技装备晶纹
解析:紫金时代来临后,原本就不太富裕的军功商店,压力格外的大。武将装备提升至龙纹现在变成了必要性。同时对于阵容的主核,装备可以通过特级装备纹晶再度强化,成为不少“极限流”玩家的梦寐以求。但是军功商店的功勋每日来源固定,周一到周六可以通过过关斩将获得,想要达到目标,需要一定的时间积累。相对来说楼主建议先以全员龙纹为主,之后将主核心继续提升。
商店名称:军功商店
推荐货物:八卦幻紫石、幻紫符碎片选择箱、墨/白麟符碎片、寻宝令
解析:宝物升金与幻紫最稳定的资源来源处,没有之一。关于勋章商店的使用,仁者见仁智者见智。小编个人的喜欢是把寻宝令清空,然后去购买升金符和幻紫符的碎片,通过秘境寻宝去合成,价格比整个符更合适,同时秘境寻宝还能额外兑换红宝物用于升级,效果还是可以的。当然了,每日限量供应一块的幻紫石,是一定要买的,不然会很紧缺。
商店名称:试炼商店
推荐货物:金兵符碎片箱(一)、金兵符碎片箱(二)、配饰强化石
解析:试炼商店的货币产生由每日五次的试炼副本挑战和活跃任务赠送获得。对于平民玩家来说,金兵符一和二拥有了稳定的来源,当然是试炼商店无疑每日必买的货物,没有之一。其中具体的兵符,小编推荐优先月影蝶舞,魔灵咆哮或者神勇无双排在第二顺位,山崩地裂排在最后。同时不可忽略的是,试炼商店拥有一折可以购买的配饰强化石,是武将配饰强化石的最佳来源,当试炼币足够的时候,每日的一折配饰强化石也是不错的选择。
商店名称:论战商店
推荐货物:金战法碎片、金色精研书碎片、红色精研书碎片
解析:相对比其他商店来说,论战商店算是新兴产物,学宫论战玩法出现后,产出相关论战商店的货币,同时武将可以携带相关战法,得到增益。相对于价格昂贵的紫金战法来说,金战法的获取来源还是具备的,在论战商店中,如果玩家的战法紧缺,还没有完成初步的合成,那么战法的合成优先级是最高的,先购买战法碎片完成合成,之后可以对红色精研书和金色精研书按照数量进行购买,完成对战法的品质提升,提高战法质量。
商店名称:神武商店
推荐货物:锻魂钢系列(下、中、上、极品)

解析:神武阁,小编个人认为,是随着时代的变化,逐渐代替无双试炼的存在。在玩法上更具挑战,奖励也比较丰厚。但是单从神武商店来说,小编觉得购买的方向其实十分简单,没有任何犹豫,全部目光都投在了锻魂钢的购买上了,只不过随着玩家的水准不同,购买的钢材品质不同而已。其他的货物比如神兵碎片等,并不具备价值去消耗为数不多的神武商店货币,是的没错,那些神兵碎片,他们不配~
商店名称:押镖商店
推荐货物:灼烧免伤锦囊随机箱、金色百分比属性随机箱
解析:攻城玩法的基础上,随着版本的更新后出现了新的玩法——押镖。随之而来的,武将拥有了新的可以携带的产物——锦囊。那么在押镖商店中,其实两大金箱子,灼烧免伤锦囊随机箱和金色百分比属性随机箱,成为了玩家最大的需求。灼烧免伤箱子有概率开出技能锦囊,但是小编实测下,概率感人,但是小编依然在坚持不懈,毕竟相对来说单价比较便宜,还能开出技能锦囊,搏一搏,单车变摩托!吼吼~
商店名称:将魂商店
推荐货物:进阶石、兵符碎片
解析:这是一个前中期充满感情,游戏后期充满嫌弃的商店,此刻玩家对待将魂商店,是真正的属于食之无味,弃之可惜。游戏前中期,紫色、橙色尤其是红色品质的武将碎片是武将星级补足的稳定来源,同时也可以给予玩家想要的进阶石。但是到了游戏的后期,将魂商店中百分之九十的货物都是玩家们早已积累到满星的存在,唯一需求的,可能是每天为了完成任务刷刷商店,再购入一些进阶石做补充,把没来得及升星的紫色兵符慢慢升星而已,可是即使升星提升也不大,所以对于玩家来说并没有紧迫性,也并不觉得重要。
商店名称:神兵商店
推荐货物:红色神兵碎片
解析:又是一个前期类型的商店,游戏后期进入半废弃状态。神兵商店更多的内容是对不同品质的神兵碎片的补足。尤其在前中期红色神兵的快速升星,神兵商店功不可没。但是到了游戏后期,首先第一个金神兵并不珍贵了,而且直到此刻,在售卖的也只是龙胆枪和绿绮琴而已,早已成为了协战的存在,同时神兵商店的货币更多是通过售卖不需要的神兵碎片来获得的,量不是很大,更多都是用于购买红品质的神兵碎片,最终目的是为了给此刻手里正在使用的神兵注灵而已。
商店名称:神兽商店
推荐货物:金神兽碎片、上品灵兽丹
解析:三大早期商店中,现在还算每日依然持续使用的商店了,没有之一。最主要的是因为可以每日在神兽商店中买到上品灵兽丹,对此刻拥有的神兽不断的升级,虽然战力提升并不显著,但是起码可以积少成多。同时对于此刻青鸾等金神兽依然不满星的玩家来说,金神兽碎片也是不错的选择。但是价格并不优惠,仅仅就是官方固定的市场价而已。
总而言之,日常商店,不管是鸡肋还是丰厚,都是普通玩家日常提升的必备选择,在小编眼中游戏的最大特点就是商店种类多,资源丰富,如果可以按照版本继续扩大资源来源,那更是不可多求的事情了。但是或多或少,都是一款养成游戏玩家必须注意的内容。毕竟游戏嘛,快乐最重要。这里是想念安徒生,我们有缘再见!
到后面就可以了
后面是到什么时候呀?
等级够了才得