兵符作为少三最重要的硬件,免费获取周期极长,大概半年时间才可以获取一组兵符,且兵符不仅拥有高额的基础属性加成,同时佩戴琉金以上兵符拥有抵消60%-80%的伤害的效果,其他硬件很难弥补兵符上的差距
兵符培养知识
<兵符周期>大概3.5个月会更新一次兵符,每轮兵符售卖周期为【20天】,即6-7次售卖会出新兵符
对于老区玩家一般跟第一组和第三组兵符即可,第二组兵符直接放弃,这样可以在第三组兵符出来前拥有第一组兵符且不会耽误第三组兵符进度,第三组兵符和下一个品质兵符分开售卖,不会冲突可以一直跟进,此出法最符合版本走向;对于部分玩家,可能在第三组兵符出来拥有2-3次第二组兵符碎片,第三组出来建议先留合包,根据兵符强度再决定选择第二组还是第三组(一个月优势换三个月挨打)
对于新区玩家如果在第二组首发时进入游戏,直接跟第二组兵符,攒元宝等待下一个版本兵符即可;如果在第二组首发前进入游戏,背包拥有2-3次第一组碎片,个人推荐优先考虑第一组兵符,同时第三组兵符出来购买第三组碎片,第一组兵符等进入抽奖再补(一般第三组出来1-2次第一组兵符会进入抽奖)
兵符一定要一组一组的出,放弃兵符抽时装不可取;兵符拥有高额的伤害减免以及大量的基础属性,如果只有一个兵符导致副将易阵亡,主将缺少副将输出能力也会大打折扣
<兵符赋能>目前兵符赋能消耗较大,琉金兵符需要4个兵符精华,玄金兵符需要8个兵符精华,且免费获取途径仅在每两周的制霸骁勇榜,一般来说前五名半年时间只够攒4个兵符精华,大概需要一年时间才可以攒满玄金兵符所需
兵符战魂每轮佳节兑换董卓即可,兵符无其他培养,一定要坚持10轮佳节活动哦!
兵符搭配推荐
①玄金兵符搭配
主力:天行无妄寰宇
副将:朝凤明夷不灭/无极
三核:开天轮回鸿蒙
四核:三清无量太虚/元始不灭星宿
五核:元始不灭星宿/三清无量太虚
六核:玄黄万法混沌
副将:朝凤明夷不灭/无极
三核:开天轮回鸿蒙
四核:三清无量太虚/元始不灭星宿
五核:元始不灭星宿/三清无量太虚
六核:玄黄万法混沌
赋能方面主将极其他圣;如果无朝凤副副将用明夷符即可,三清符核心机制是使主将额外释放一次龙魂技能,但是对于血量上有一定要求,如果四核五核容易被秒,推荐给三核佩戴

主力:天行玄黄无极
副将:开天无量太虚
③琉金明夷无妄搭配
主力:明夷寰宇无极
副将:无妄无量太虚
三核:玄黄轮回鸿蒙/元始不灭星宿
四核:元始不灭星宿/玄黄轮回鸿蒙
助战兵符推荐
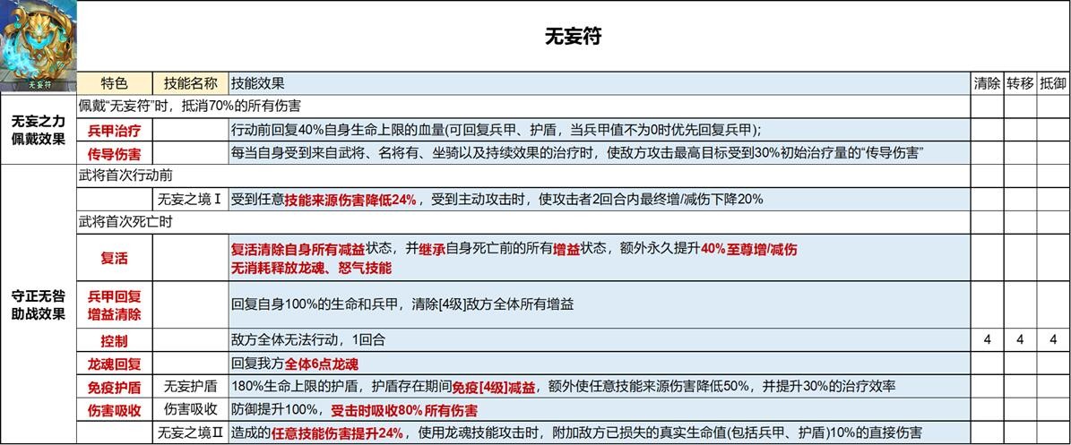
①主将助战无妄,副将助战明夷
明夷隐匿效果一旦触发相当于无敌,无法进行清除;但是对于吕玲绮怯意技能可以使明夷隐匿效果无法套上,如果给主将助战且并非先手攻击面对对方一号位为吕玲绮时很容易导致崩盘,天行明夷搭配不稳;相比而言,天行符本身输出能力不差,助战无妄可以保证主将生存能力;同时副将在二号位三号位可以通过其他坐骑宠物等增益效果来消耗怯意层数从而触发隐匿效果
如果追求极致输出或者没有明夷无妄可以考虑助战玄黄符
②彩金兵符助战效果
输出方面:寰宇>轮回>万法
输出上寰宇和轮回差距不大,但是生存方面寰宇效果更佳,可以作为助战首选兵符,轮回符一般给开天助战或者丢给五核六核
生存方面:无量>不灭>洪荒
无量一回合无敌和不灭锁血都是不错的生存兵符,一般给二核三核使用,如果没有寰宇符也可以考虑给主将佩戴
无极符作为少数的复活兵符,目前仍然可以助战,但是无极复活后身板仍然较脆,复活后扛不住军师一击,是否助战根据实际选择








🤗🤗